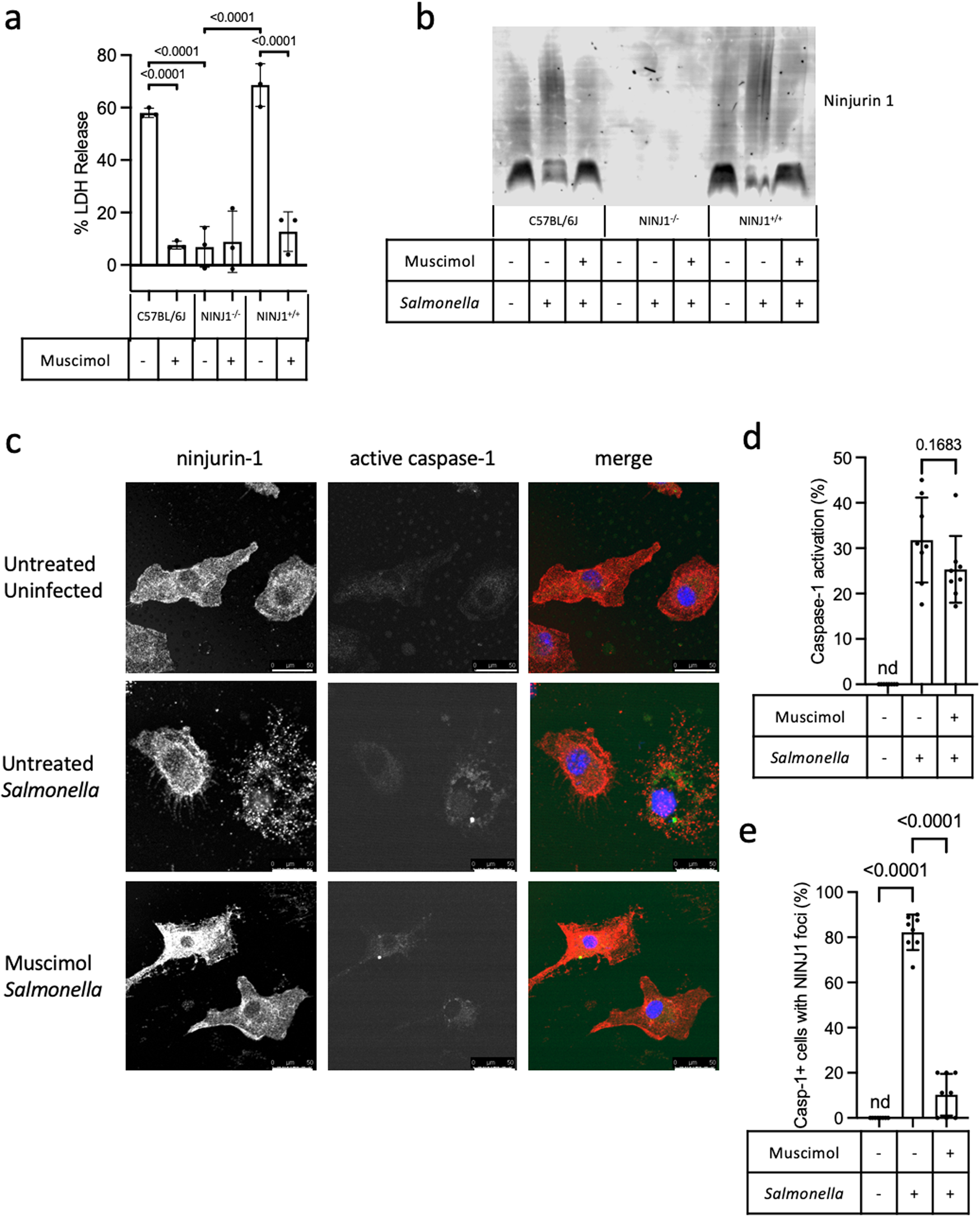
Fig. 8: Ninjurin-1 oligomerization is blocked by muscimol.
From: Muscimol inhibits plasma membrane rupture and ninjurin-1(NINJ1) oligomerization during pyroptosis

BMM from wild type C57BL/6 J (WT), ninjurin-1−/− (NINJ1−/−), and ninjurin+/+ (NINJ1+/+) littermate controls were infected with Salmonella in the presence of muscimol, as indicated. a LDH released during cellular lysis was measured at 90 min post infection. b BN-PAGE Western blot for ninjurin-1 oligomerization in uninfected, Salmonella-infected, and Salmonella-infected muscimol-treated cells. Representative blot from two independent experiments. c Images representative of 8 taken per condition in 2 independent experiments of NINJ1+/+BMM infected with Salmonella for 60 min in the presence or absence of muscimol. Ninjurin-1 oligomerization was visualized as punctate staining with an antibody specific for the N-terminal domain of ninjurin-1 (red). Caspase-1 activation was detected using FAM-YVAD-FMK (green). TO-PRO-3 staining of permeabilized cells (blue) was used to identify nuclei. The percentage of cells containing active caspase-1 was quantified (d). The percentage of caspase-1 positive cells containing ninjurin-1 puncta was then quantified (e). Statistics: (a, d, e) one-way ANOVA + Tukey’s multiple comparisons. ns is not significant. nd is none detected. Data in a, d, and e is from representative experiments (mean ± SD, n = 3 (a) or n = 8 (d and e)) from two independent experiments. Scale bars in c represent 50 µm.