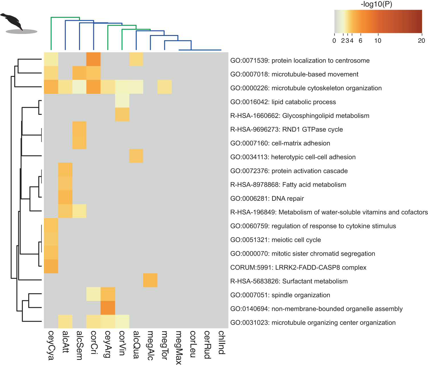
Fig. 4: Comparing enriched gene functions between continental and island plunge-diving kingfishers.
From: Genomic signatures of convergent shifts to plunge-diving behavior in birds

Clustering analysis of top gene ontology (GO) terms associated with positively selected genes (PSGs) in plunge-diving species as estimated with the HyPhy aBSREL model83 (see Supplementary Data 2). Note that trees shown are not representative of phylogenetic relationships, but rather depict semantic similarity in GO terms (left) and co-occurrence of positively selected genes associated with these terms (top). Color of cells corresponds to significance level of that GO term enrichment (see legend). Branch colors in upper part of plot correspond to continental (blue) and island-dwelling plunge-divers (green). Plot was produced using metascape40. Photo credit of diving kingfisher: Jean and Fred Hort (CC BY 2.0).