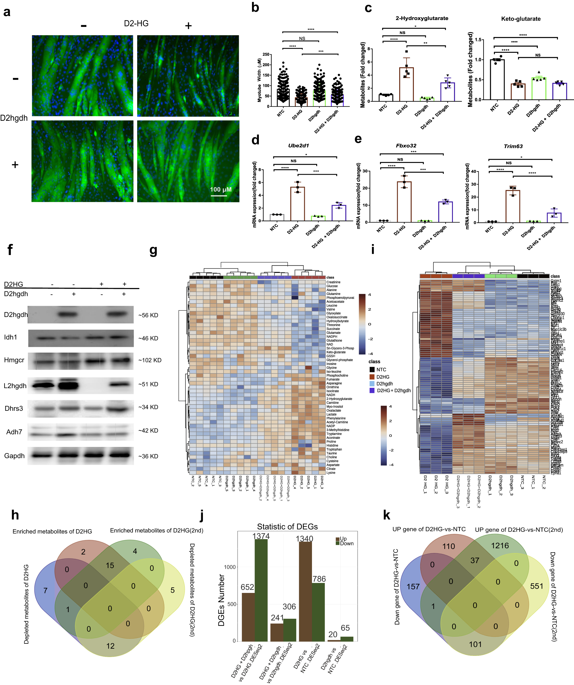
Fig. 5: D2hgdh reversed D2HG-induced muscle wasting by inhibiting the UPP-mediated proteolysis and metabolic reprogramming.

a Typical immunofluorescence morphological changes of D2hgdh overexpressing and NTC myotubes after metabolite D2HG treatment (scale bar: 100 μm). b Column plot of myotube width in NTC and D2HG-treated well-differentiated myotubes with / without D2hgdh overexpression. One-way ANOVA with post hoc Tukey’s multiple comparison test (****p < 1e-4, ***p < 2e-4, **p < 2e-3, *p < 0.05). c Column plot of metabolite changes in NTC and D2HG treated well differentiated myotubes with/without D2hgdh overexpression. One-way ANOVA with post hoc Tukey’s multiple comparison test (****p < 1e-4, ***p < 2e-4, **p < 2e-3, *p < 0.05). d, e Column plot of mRNA expression of Ube2d1, Trim63 and Fbxo32 in NTC and D2HG-treatedwell-differentiated myotubes with/out D2hgdh overexpression. One-way ANOVA with post hoc Tukey’s multiple comparison test (****p < 1e-4, ***p < 2e-4, **p < 2e-3, *p < 0.05). f Western blot results of protein expression in NTC and D2HG-treated well-differentiated myotubes with/without D2hgdh overexpression. GAPDH was used as an internal reference. g Heatmap of relative abundance of differential metabolites in NTC and D2HG-treated well-differentiated myotubes with/without D2hgdh overexpression. Each group had five replicates. h Venn diagram showing commonly altered metabolites resulting from D2HG treatment. i Heatmap of differentially expressed genes in NTC and D2HG-treated well-differentiated myotubes with/without D2hgdh overexpression. Each group had three replicates. j Summary of deferentially expressed genes in NTC and D2HG treated well-differentiated myotube with/without D2hgdh overexpression. k Venn diagram showing commonly altered genes as a result of D2HG treatment.