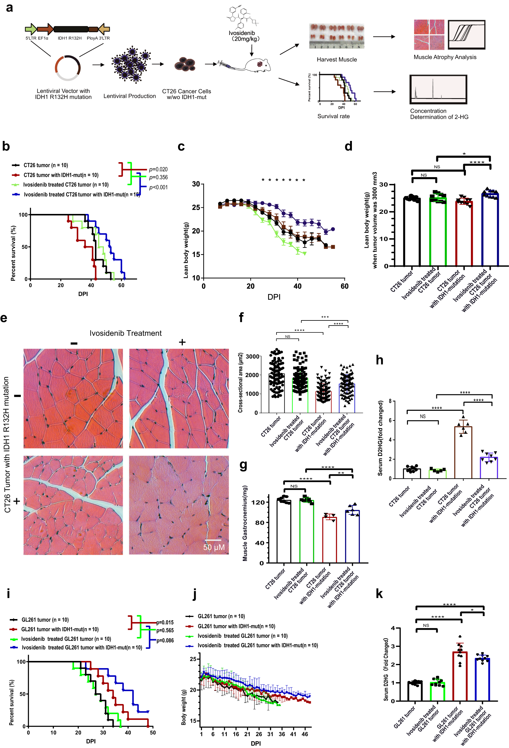
Fig. 7: Ivosidenib ameliorates IDH1 mutation-mediated skeletal muscle atrophy and inhibits serum D2HG accumulation.

a Schematic of the in vivo experiment. b The survival curve of the IDH1 (R132H) mutation cancer and wild-type cancer groups treated with ivosidenib or NTC. Log-rank (Mantel-Cox) test. c The lean body weight of mice in the IDH1 (R132H) mutant cancer group and wild-type cancer group treated with ivosidenib or NTC. ANOVA followed by Tukey’s multiple comparison test; the lean body weight difference between ivosidenib treated mice bearing IDH1 mutant tumor vs. NTC treated mice bearing IDH1 mutant tumor was significant (*p < 0.05). d Mice with a similar tumor weight of 3000 mm^3 (1.56 g), the lean body weight was compared in IDH1-R132H and IDH1wt cancer treated with ivosidenib or NTC. One-way ANOVA with post hoc Tukey’s multiple comparison test (****p < 1e-4, ***p < 2e-4, **p < 2e-3, *p < 0.05). e Typical cross sectional histopathological image of muscle gastrocnemius in IDH1 (R132H) mutant cancer and wild-type cancer treated with ivosidenib or NTC (scale bar: 50 μm). f Column plot of the cross sectional area of muscle gastrocnemius in IDH1 (R132H) mutation cancer and wild-type cancer treated with ivosidenib or NTC. One-way ANOVA with post hoc Tukey’s multiple comparison test (****p < 1e-4, ***p < 2e-4, **p < 2e-3, *p < 0.05). g Column plot of muscle gastrocnemius weight in IDH1-R132H and IDH1wt cancer treated with ivosidenib or NTC. One-way ANOVA with post hoc Tukey’s multiple comparison test (****p < 1e-4, ***p < 2e-4, **p < 2e-3, *p < 0.05). h Column plot of serum D2HG concentration in the IDH1 (R132H) mutant cancer group and the wild-type cancer group treated with ivosidenib or NTC. One-way ANOVA with post hoc Tukey’s multiple comparison test (****p < 1e-4, ***p < 2e-4, **p < 2e-3, *p < 0.05). i The survival curve of IDH1 (R132H) mutation cancer and wild-type cancer groups treated with ivosidenib or NTC. Log-rank (Mantel-Cox) test. j The body weight of mice in the IDH1 (R132H) mutant GL261 tumor group and wild-type GL261 tumor group treated with ivosidenib or NTC. k Column plot of serum D2HG concentration in IDH1 (R132H) mutant GL261 cancer group and wild-type GL261 cancer group treated with ivosidenib or NTC. One-way ANOVA with post hoc Tukey’s multiple comparison test (****p < 1e-4, ***p < 2e-4, **p < 2e-3, *p < 0.05).