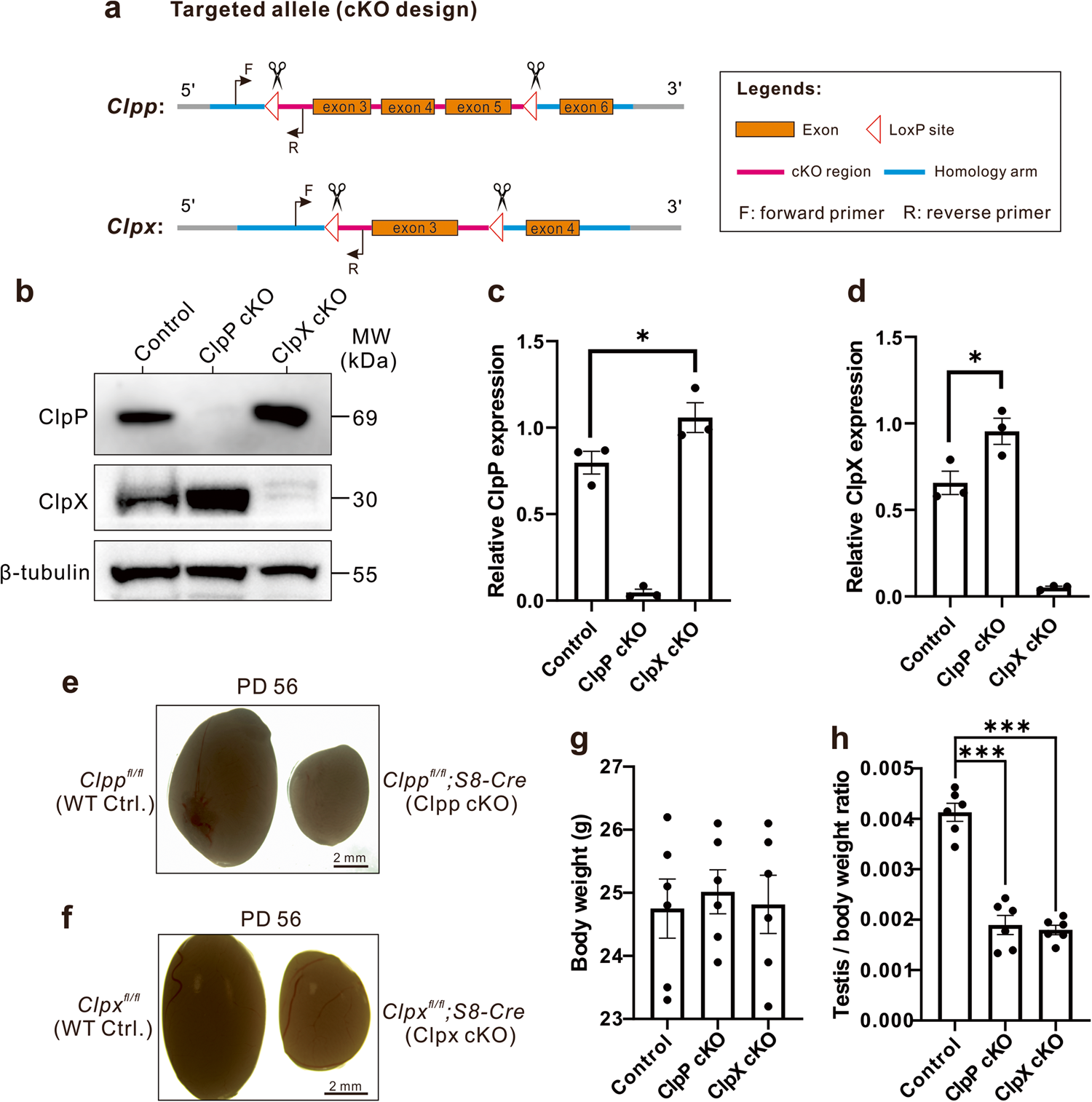
Fig. 1: ClpP/ClpX conditional knock-out (cKO) mice demonstrate decreased testis size.
From: ClpP/ClpX deficiency impairs mitochondrial functions and mTORC1 signaling during spermatogenesis

a Design of the Cre-LoxP cKO system in the ClpP/ClpX allele, such that exon 3–5 was flanked by two LoxP regions in the ClpP allele, and exon 3 was flanked by two LoxP regions in the ClpX allele. When combined with Cre protein, exon 3–5 is deleted to complete ClpP gene knock-out; When combined with Cre protein, exon 3 is deleted to complete Clpx gene knock-out. The forward and reverse primers were designed to check the insertion of the LoxP site in the ClpP/ClpX allele. b Western blot analysis to show the level of ClpP/ClpX expression in the spermatocytes of control and ClpP/ClpX cKO mice. β-tubulin was used as a loading control. The expression of (c) ClpP and (d) ClpX were semi-quantified in three groups. e, f Representative examples of the testes isolated from ClpPfl/fl/ClpXfl/fl mice and ClpPfl/fl/ClpXfl/fl; Stra8-Cre cKO mice, which were collected on postnatal day (PD) 56. The scale bar is 2 mm. Bar charts to show the mean ± SEM g body weight and h testis weight/body weight ratio in the control and ClpP/ClpX cKO mice groups (n = 6 for each group) at PD 56. *p < 0.05, ***p < 0.001.