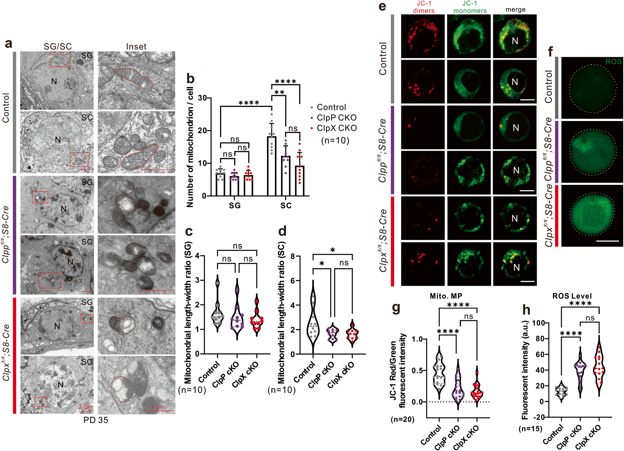
Fig. 6: Evaluation of mitochondrial expression and functions in germ cells.
From: ClpP/ClpX deficiency impairs mitochondrial functions and mTORC1 signaling during spermatogenesis

a The testis tissue sections were prepared for transmission electro-microscopy (TEM). Spermatogonium (SG) and spermatocytes (SC) were captured to visualize the morphology of mitochondria. N means nucleus. Scale bars are 2 μm in the SG/SC panel and 1 μm in the inset panel, respectively, as labeled in the figure. b Number of mitochondria in each cell captured layer were quantified in both SG and SC cells. Mitochondrial length/width ratio was also quantified in c SG and d SC, respectively. e The mitochondrial membrane potential was measured via JC-1 staining in the control, ClpP cKO and ClpX cKO spermatocytes, JC-1 aggregates were labelled in red and JC-1 monomers were labelled in green, N means nucleus, scale bars are 10 μm. f The level of ROS was visualized in these three groups via labeling with carboxy-H2DCFDA (in green), scale bar is 10 μm. Images in e-f were captured via confocal microscope. g Mitochondrial membrane potential was quantified via the ratio of red/green fluorescent intensity, 20 spermatocytes were quantified in each group. h The ROS level of spermatocytes in three groups was quantified via fluorescent intensity, n = 15 for each group. *p < 0.05, **p < 0.01; ****p < 0.0001; ns non-significant difference.