Fig. 5: POT1a deficiency in BM MSCs has impacts on bone growth.
From: POT1a deficiency in mesenchymal niches perturbs B-lymphopoiesis

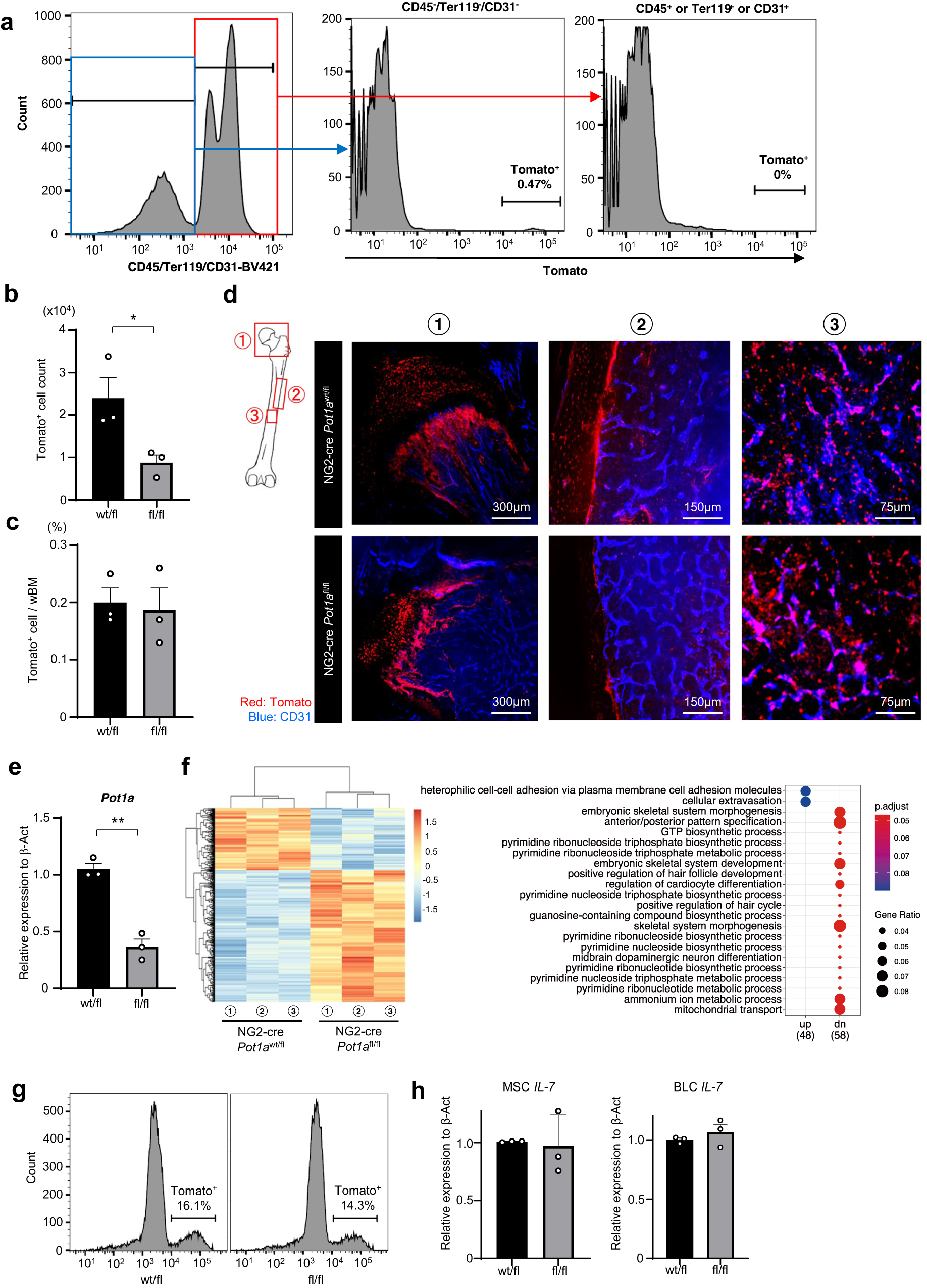
Analyses of the BM from NG2-cre/loxp-tdTomato/Pot1afl/fl mice. a FACS plots of tdTomato positive cells in the CD45-TER119-CD31- population from whole BM. b, c Numbers and frequencies of tdTomato+ cells in whole BM (n = 3 mice per group). d Whole-mount images of epiphysis (1), diaphysis (2) and marrow cavity (3) of the femur. Endothelial cells are stained with anti-CD31 antibody i.v. e qPCR analysis of POT1a expression in tdTomato+ cells in the BM (n = 4 mice per group). f RNA-sequencing analysis of sorted tdTomato+ cells from the BM of NG2-cre/loxp-tdTomato/Pot1afl/fl mice. The heat map shows differentially expressed genes and significantly enriched pathways by GSEA (n = 3 mice per group). g, h qPCR analyses of IL-7 related to B-cell development in tdTomato+ cells sorted from the BM of NG2-cre/loxp-tdTomato/Pot1afl/fl mice. The tdTomato+ cells isolated from the BM cells and the bones were analysed separately as MSCs and bone lining cells (BLCs, namely ostaoblasts) (n = 3 mice per group). *p < 0.05, **p < 0.01.