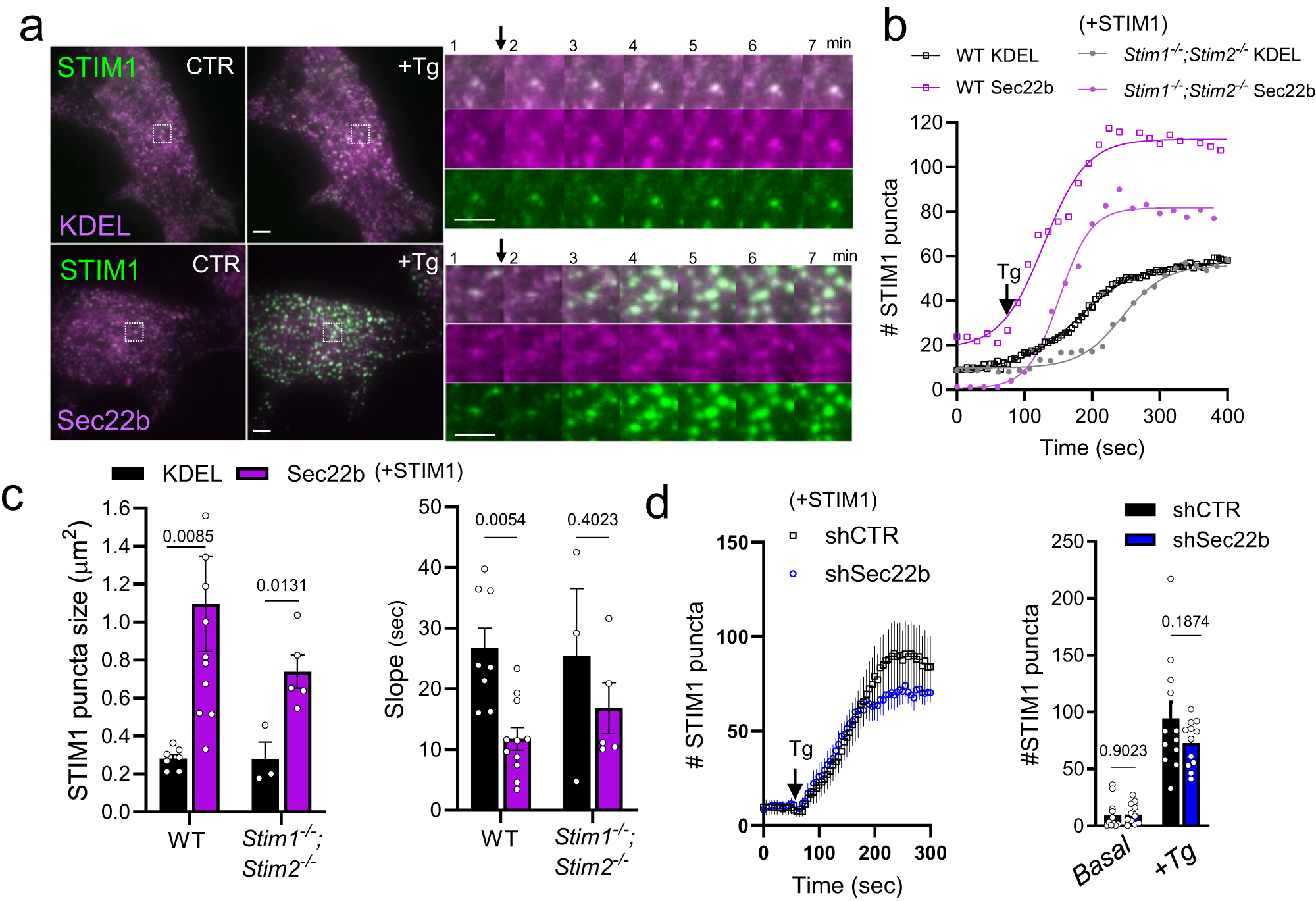
Fig. 3: Sec22b facilitates recruitment of STIM1 to contact sites.

a–c TIRF analysis of wild-type (WT) and Stim1−/−;Stim2−/− MEFs transfected with YFP-STIM1 (green) in combination with mCh-Sec22b or RFP-KDEL controls (magenta) treated with 1 µM thapsigargin (Tg). a Panels labeled CTR are t = 0 min +Tg is the same cell at t = 7 min. Insets show a zoom of the timelapse every 1 min. Quantification of the number (b; see also Supplementary Fig. S3c), mean puncta size and kinetics (Slope, c) of STIM1 puncta 6 min after Tg addition. (n = 8/11;3/5 biologically independent samples WT;Stim1−/−;Stim2−/− KDEL/Sec22b, 14/15; 9/13 cells). In (b), mean values and Boltzmann sigmoidal curve fits used to calculate slope parameters are shown. d Similar TIRF analysis as in (a–c) performed in shCTR and shSec22b Stim1−/−;Stim2−/− cells (n = 13/12 biologically independent samples shCTR/shSec22b, 22/19 cells; see also Supplementary Fig. S3d). Error bars are omitted from traces in (b) for clarity.