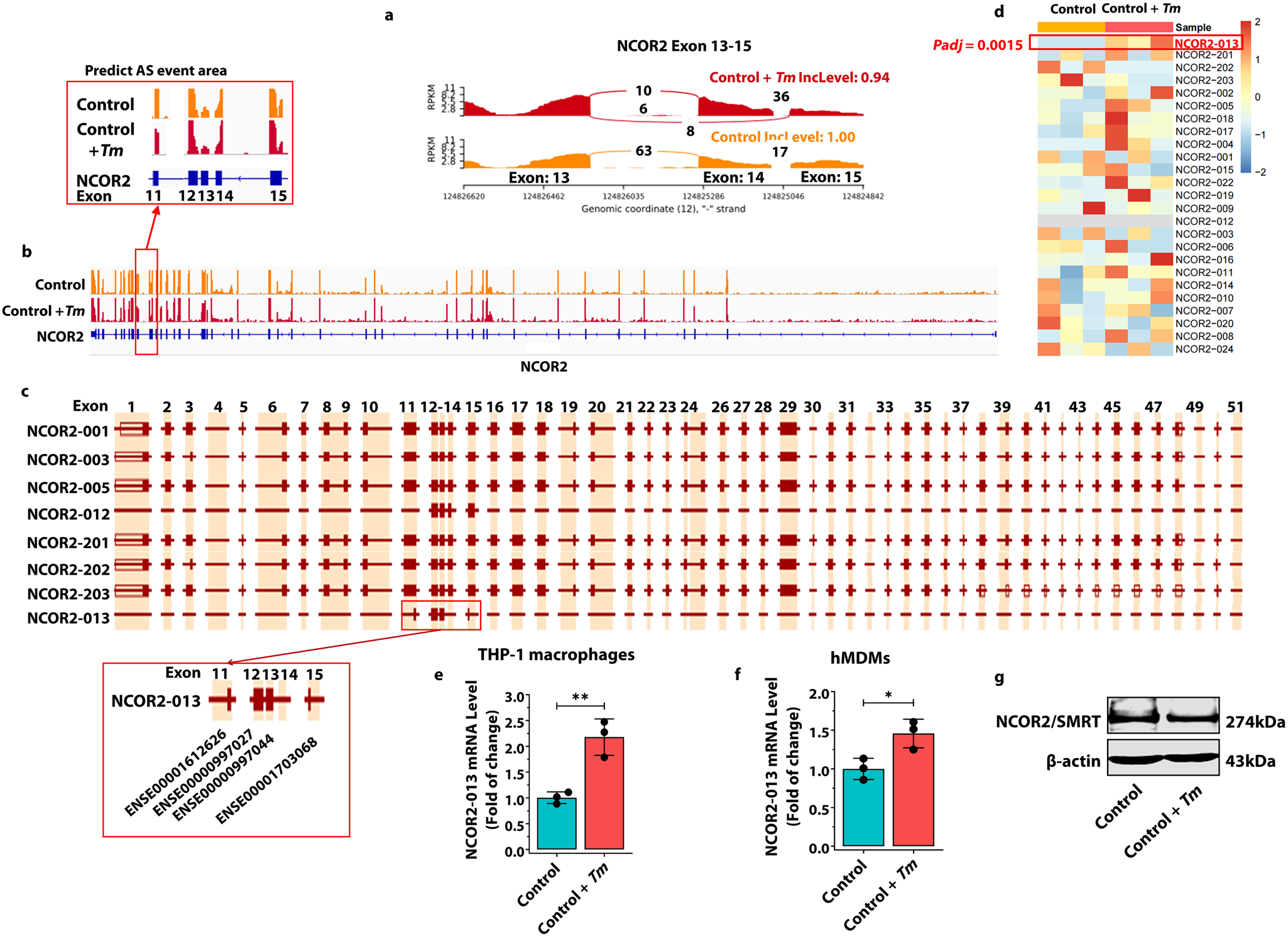
Fig. 2: T. marneffei induces the expression of NCOR2-013 isoforms in macrophages.
From: Talaromyces marneffei suppresses macrophage inflammation by regulating host alternative splicing

a Representative image of Sashimi plot depicting alternative splicing pattern of exons 13–15 of NCOR2 in T. marneffei-infected or uninfected macrophages at 24 h post infection. The numbers of observed reads spanning the respective splice junctions are indicated on the Bezier curves connecting exons. b Genome tracks plots show the reads from NCOR2 genes and the predicted AS areas by rMATS in T. marneffei-infected or -uninfected macrophages at 24 h post infection. Gene coding regions and annotations are shown in blue at the bottom. The exons and introns are represented by rectangles and straight lines, respectively. Exon 1 is on the left. The height of the peak represents the expression level of exons. The red box represents the site of AS predicted. c Ensembl genome browser tracks show the exon-intron organization of NCOR2 transcripts. NCOR2-013 exhibited the complete loss of exon 14 and partial loss of exons 11 and 15, suggesting an ES-type AS events. d The heatmap exhibits the expression levels of different NCOR2 isoforms. The red box represents that the NCOR2-13 isoforms was significantly up-regulated (Padj = 0.0015) at 24 h post infection (n = 3 biological replicates). RT-qPCR analysis of NCOR2-013 isoforms expression in THP-1 macrophages (e) and hMDMs (f) at 24 h post infection. GAPDH was used as the loading control. The hMDMs were differentiated from PBMCs isolated from 3 healthy blood donors (n = 3 biological replicates, data are presented as mean values ± SD). g WB analysis of NCOR2 / SMRT expression in THP-1 macrophages at 24 h post infection. β-actin was used as the loading control. All data are shown as mean ± SD from three independent experiments (n = 3 biological replicates). WB were shown were the representative blot. Two-tailed Student’s t test was used to determine significance, denoted by * (P < 0.05), ** (P < 0.01), and ns (not significant). Supplementary material is available (Supplementary Figs. 1, 6; Supplementary Tables 1, 2; Supplementary Data 1). AS alternative splicing, Tm T. marneffei, hMDMs human monocyte-derived macrophages, PBMCs peripheral blood mononuclear cells.