Fig. 1: Zeb2 expression in Klrg1+ iNKT cells.
From: Zeb2 regulates differentiation of long-lived effector of invariant natural killer T cells

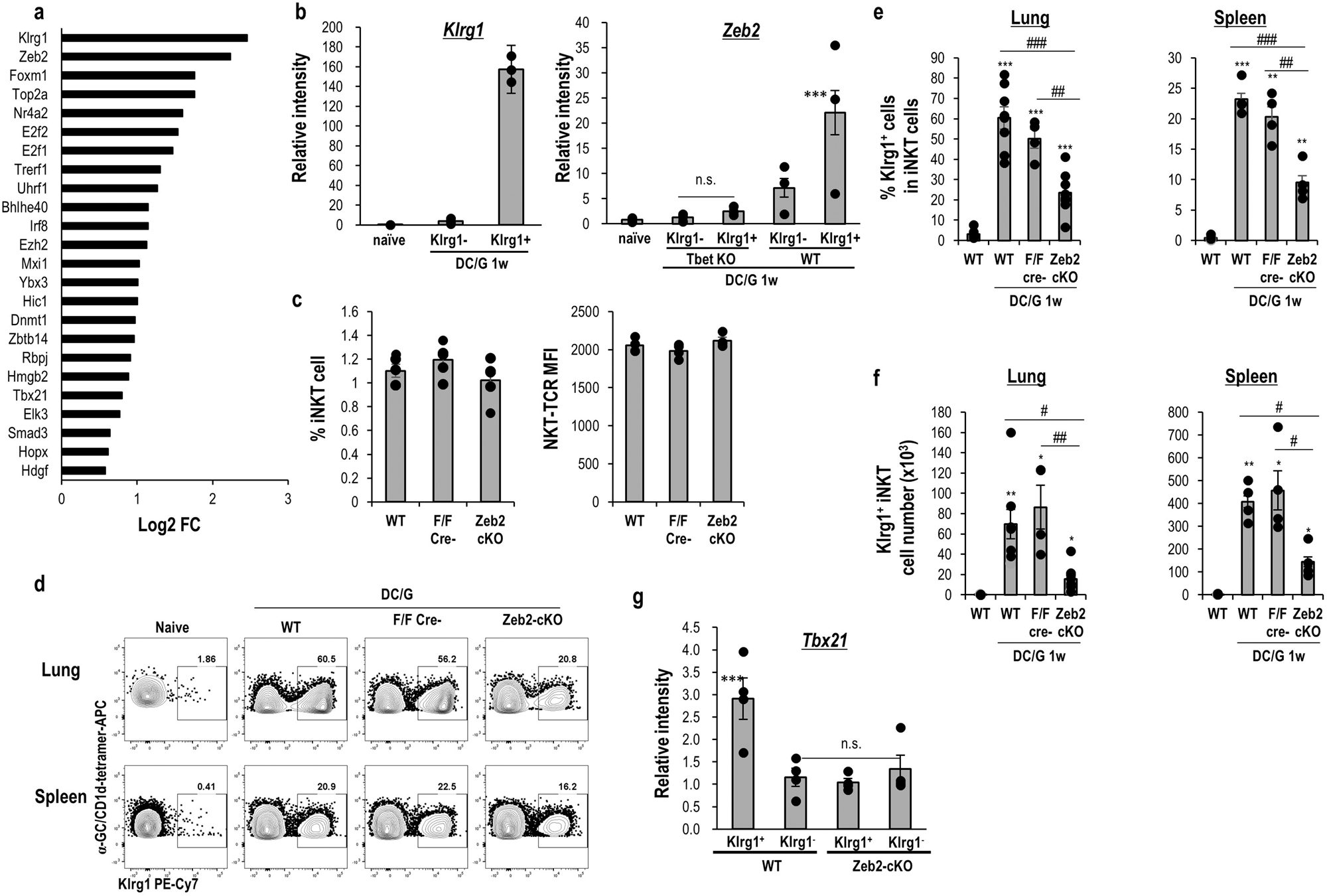
a Expression of transcription factors (TFs) in lung iNKT cells. Lung iNKT cells from DC/Gal-immunized mice on day 7 and lung iNKT cells from naïve mice were sorted and analyzed by RNAseq (accession code GSE128069). Log2 Fold change (Log2FC) of each TF (DC/Gal FPKM/naïve FPKM) are shown (n = 3/group). b Klrg1 and Zeb2 expression of the indicated iNKT cells. Lung Klrg1+ and Klrg1− iNKT cells from DC/Gal-immunized mice on day 7 and lung iNKT cells from naïve mice were sorted. TF expression was analyzed by qPCR. (n = 3/group, mean ± SEM, ***p < 0.001 (WT Klrg1+ iNKT vs others), Tukey test). c Percentage of CD1d-tet+TCRβ+iNKT cells in WT, littermate, and Zeb2-cKO spleens. In the right panels, the TCR expression intensity of the spleen is shown. (n = 5, mean ± SEM, left panels) d Induction of Klrg1+ iNKT cells by DC/Gal immunization. The WT, littermate, and Zeb2-cKO mice were immunized with DC/Gal. One week later, the lung and spleen iNKT cells were analyzed by flow cytometry. The expression Klrg1 in iNKT cells from naïve WT or DC/Gal-immunized WT, littermate (F/F Cre-), or Zeb2-cKO mice. The frequency (e) and absolute cell number (f) of Klrg1+ cells in iNKT cells in the indicated group (n = 4–8, mean ± SEM). *p < 0.05, **p < 0.01, ***p < 0.001 Student’s t test to WT naïve, #p < 0.05, ##p < 0.01, ###p < 0.001 ANOVA Tukey–Kramer method in the immunized group. g Tbx21 expression of the indicated iNKT cells. Lung Klrg1+ and Klrg1− iNKT cells from DC/Gal-immunized WT and Zeb2-cKO mice were sorted on day 7. The expression was analyzed by qPCR. (n = 4/group, mean ± SEM ***p < 0.001 (WT Klrg1+ iNKT vs others), Tukey test).