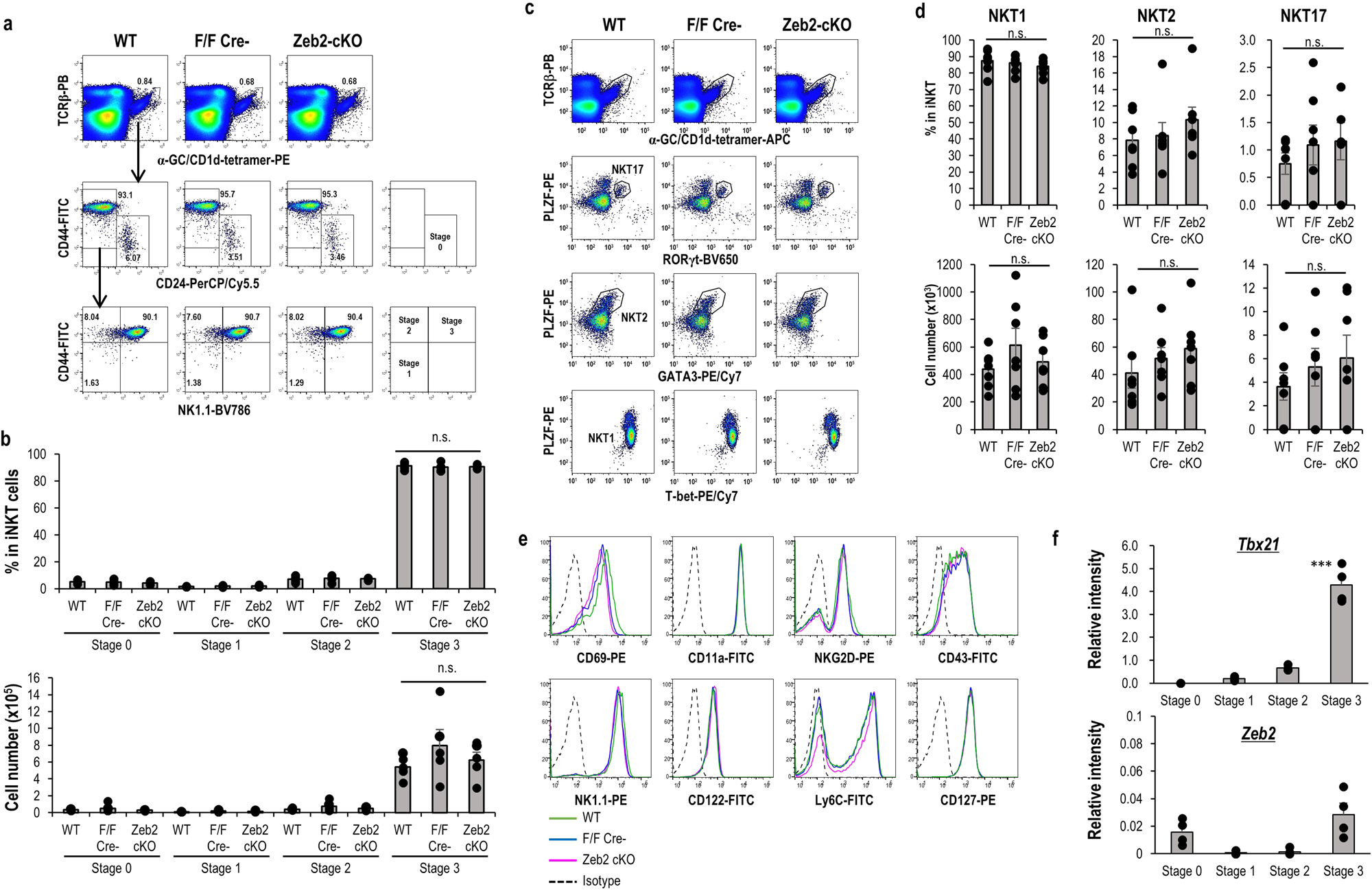
Fig. 3: Development of iNKT cells in the thymus in Zeb2-cKO.
From: Zeb2 regulates differentiation of long-lived effector of invariant natural killer T cells

a Percentage of CD1d-tet+TCRβ+iNKT cells (upper) and CD24, NK1.1, and CD44 staining in gated iNKT cells (middle and lower) in WT, littermate, and Zeb2-cKO mice. b Percentage (upper) and cell number (lower) of stage 0 (CD24+CD44−NK1.1−CD69+), stage 1 (CD24−CD44−NK1.1−), stage 2 (CD24−CD44+NK1.1−), and stage 3 (CD24−CD44+NK1.1+) cells in the indicated mice. (n = 5, mean ± SEM). c Representative flow cytometry data showing the expression of PLZF, Rorγt, Gata3, and T-bet by thymic iNKT in WT, littermate, and Zeb2-cKO mice. d Percentage (upper) and cell number (lower) of NKT1 (PLZFdimT-bet+), NKT2 (PLZFhighGata3+), and NKT17 (PLZF+Rorγt+) subsets in the thymus of WT, littermate, and Zeb2-cKO mice (n = 4–6, mean ± SEM). e Representative histograms showing the expression of CD69, CD11a, NKG2D, CD43, NK1.1, CD122, Ly-6C, and CD127 in thymic iNKT cells from WT (green), littermate (blue), and Zeb2-cKO (magenta) mice. Similar data was obtained from at least four independent experiments. f The expression of Tbx21 (upper) and Zeb2 (lower) of iNKT cells in stage 0, 1, 2 and 3. (n = 4, mean ± SEM) Stage 3 vs others in Tbx21 ***p < 0.001 ANOVA Tukey–Kramer method.