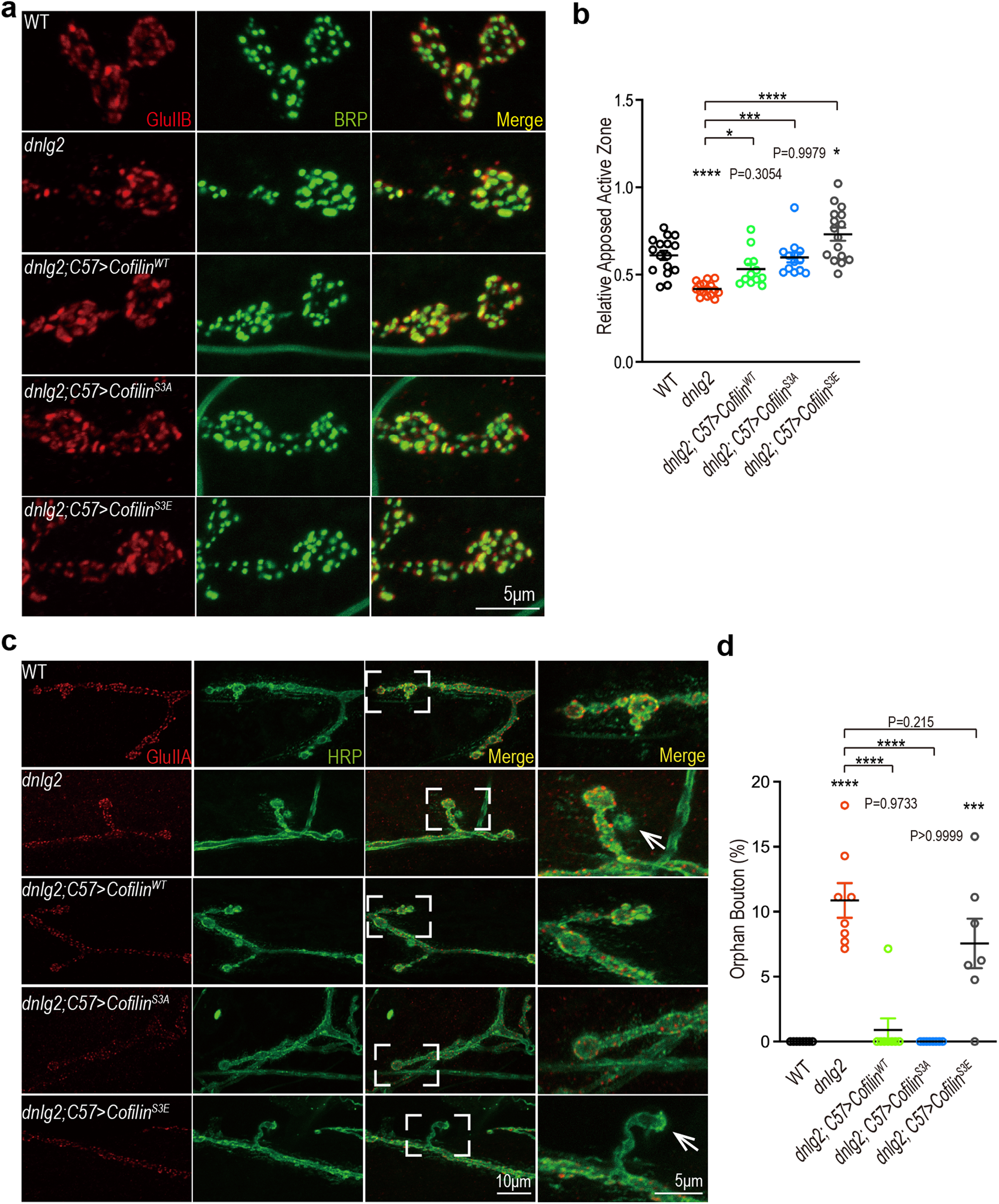
Fig. 3: The aberrant GluRs recruitment at the NMJ of dnlg2 mutants could be rescued by modulating postsynaptic Cofilin activity.
From: Neuroligin 2 governs synaptic morphology and function through RACK1-cofilin signaling in Drosophila

a Confocal images of the third instar larvae NMJs from WT (n = 16), dnlg2 mutants (n = 16), dnlg2; C57 > CofilinWT (n = 12), dnlg2; C57 > CofilinS3A (n = 13) and dnlg2; C57 > CofilinS3E (n = 16). Type Ib boutons at muscle 4 were labeled with anti-GluRIIB (red) and anti-nc82 (green, BRP). b Quantitative data of a shows the decreased apposed active zone in dnlg2 mutants and restoration by muscle expression of CofilinWT, and CofilinS3A. CofilinS3E over-rescued this defect. c Confocal images of the third instar larvae NMJs from WT (n = 8), dnlg2 mutants (n = 8), dnlg2; C57 > CofilinWT (n = 8), dnlg2; C57 > CofilinS3A (n = 8) and dnlg2; C57 > CofilinS3E (n = 7). Type Ib boutons at muscle 4 were labeled with anti-8B4D2 (red, GluRIIA) and anti-HRP (blue). The right lane shows the amplified contents framed in merge images. White arrowheads highlight the orphan boutons. d Quantitative data of c shows the increased percentage of orphan bouton in dnlg2 mutants and restoration by muscle expression of CofilinWT and CofilinS3A. Data are presented as mean ± SEM.