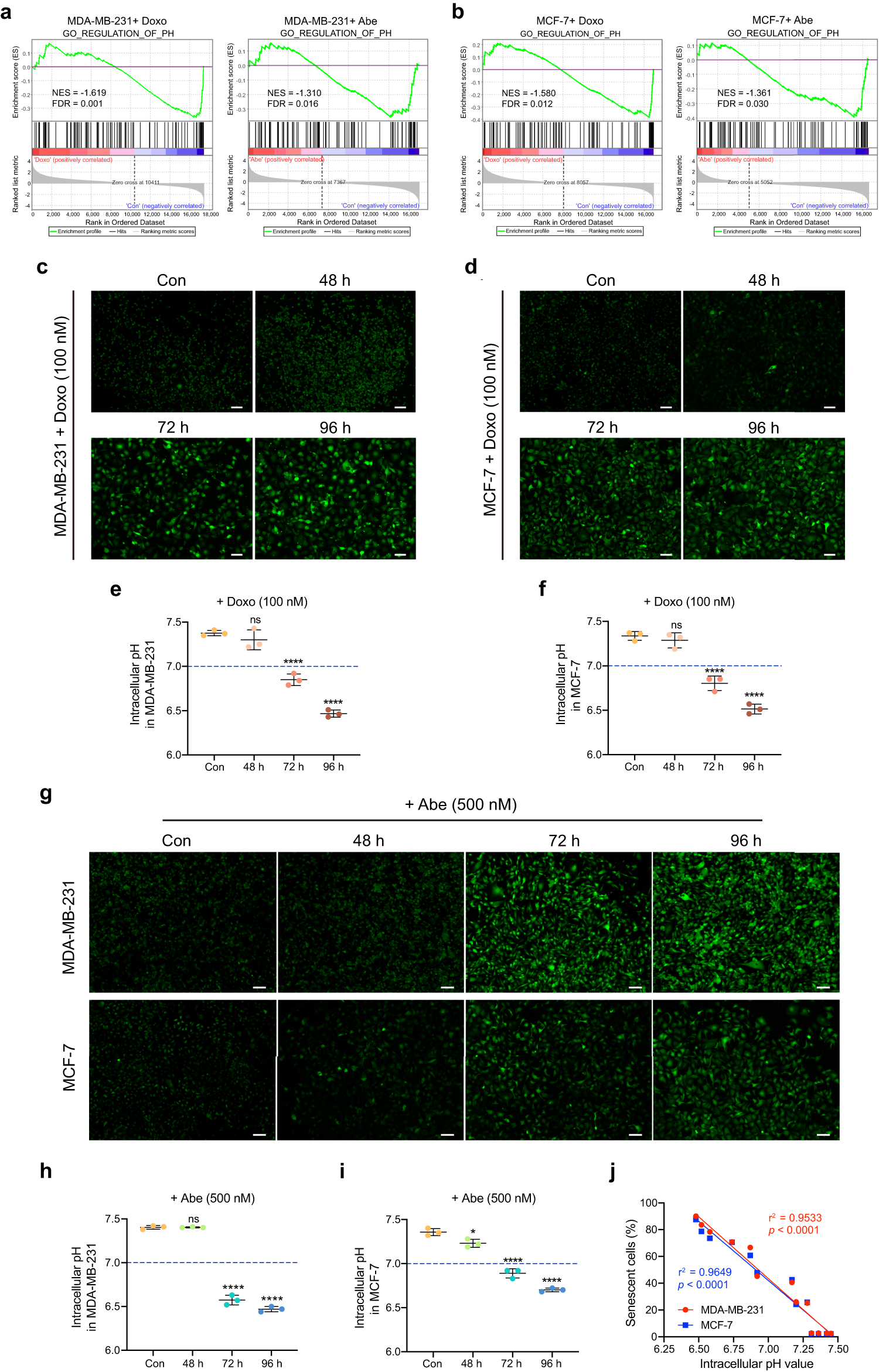
Fig. 3: Doxo and Abe trigger substantial intracellular acidification in senescent cells.

a, b GSEA analysis was performed with pH-regulated gene set in MDA-MB-231 (a) and MCF-7 (b) cells, respectively. FDR < 0.05 as the significance threshold. c, d Representative fluorescent images of Doxo (100 nM)-treated MDA-MB-231 (c) and MCF-7 (d) cells stained with pHrodo Green AM. e, f Quantitative analysis of the pHi in each cell line. g Representative fluorescent images of Abe (500 nM)-treated MDA-MB-231 (upper panel) and MCF-7 (lower panel) cells stained with pHrodo Green AM. h, i Quantitative analysis of the intracellular pH in each cell line. j Scatterplot illustrating the correlation between the percentage of senescent cells and pHi value in breast cancer cells. Scale bars represent 50 μm. Data are shown as the means ± SD of three independent experiments. Data were analyzed by one-way ANOVA with Dunnett’s multiple comparisons test (e, f, h, i) and simple linear regression with Pearson’s correlation analysis (j). ns not significant; *P < 0.05, ****P < 0.0001.