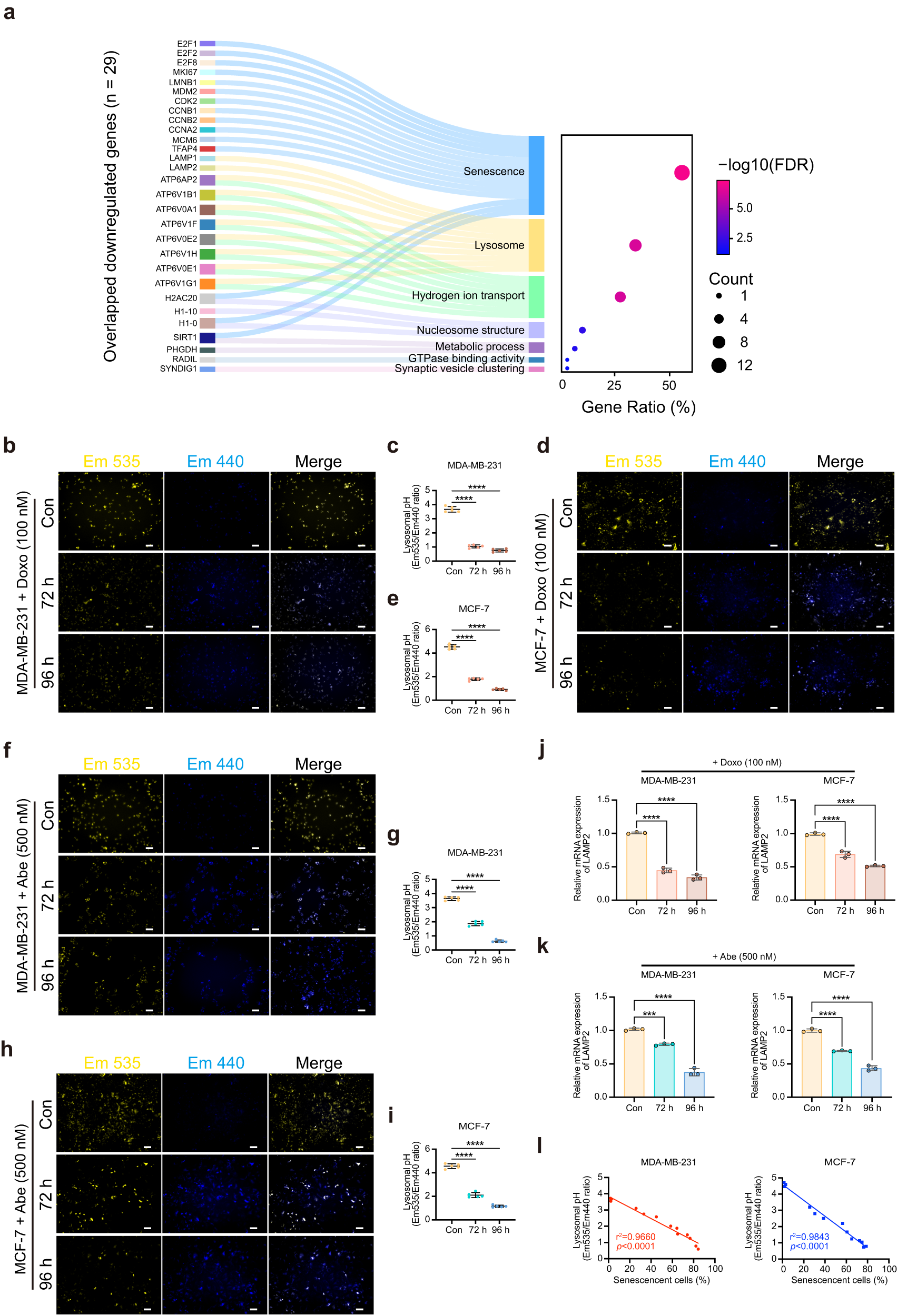
Fig. 4: Doxo and Abe elicit an alkalinized pHL to cause lysosomal impairment in senescent breast cancer cells.

a Sankey plot showcasing functional enrichment analysis of overlapped downregulated genes (n = 29) in the highlighted cluster. The dot plot showed the gene ratio and the total number of genes in each enriched function (FDR < 0.05). b–e Representative fluorescent images of Doxo (100 nM)-treated MDA-MB-231 (b) and MCF-7 (d) cells stained with LysoSensor Yellow/Blue-DND-160 to assess pHL status. Em 535 nm (yellow); Em 440 nm (blue). The pHL status was determined ratiometrically in MDA-MB-231 (n = 5) (c) and MCF-7 (n = 5) (e) cells. f–i Representative fluorescent images of Abe (500 nM)-treated MDA-MB-231 (f) and MCF-7 (h) cells stained with LysoSensor Yellow/Blue-DND-160 to assess pHL status. The pHL status was determined ratiometrically in MDA-MB-231 (n = 5) (g) and MCF-7 (n = 5) (i) cells. j, k RT-qPCR to determine the relative mRNA expression levels of LAMP2 in each cell line treated with Doxo (100 nM) (j) and Abe (500 nM) (k). l Scatterplot illustrating the correlation between pHL and the percentage of senescent cells in breast cancer cells. Scale bars represent 50 μm. Data are shown as the means ± SD of three independent experiments. Fisher’s exact test with Benjamini–Hochberg multiple-testing correction (a), one-way ANOVA with Dunnett’s multiple comparisons test (c, e, g, i, j, k), and simple linear regression with Pearson correlation analysis (l) was performed. ***P < 0.001, ****P < 0.0001.