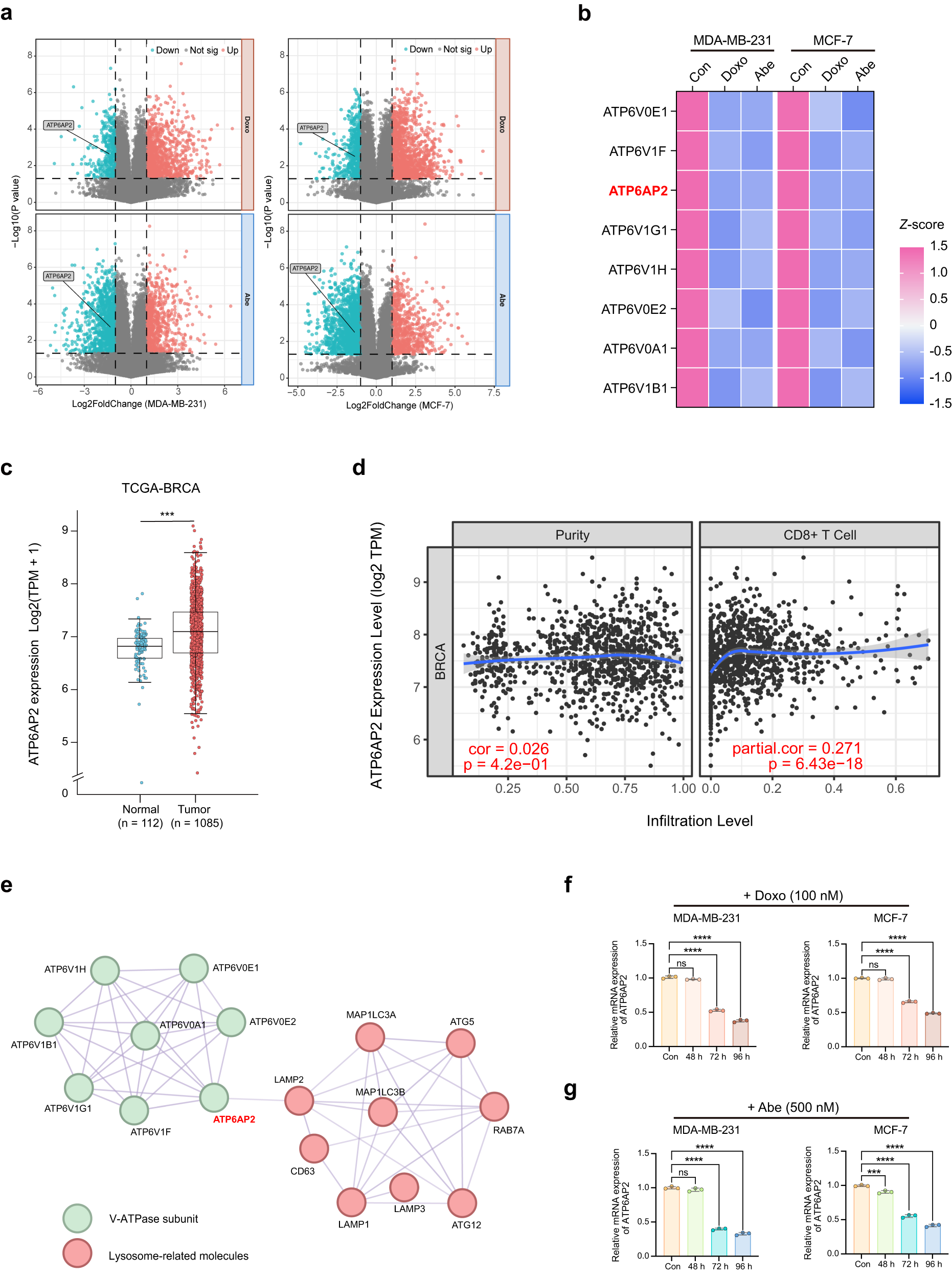
Fig. 5: Doxo and Abe attenuate ATP6AP2 expression in senescent breast cancer cells.

a Volcano plot summarizing differentially expressed genes (DEGs) in therapy-challenged cells vs. control cells. Two vertical lines delineate log2 (fold change) of –1 and 1 boundaries, and the horizontal line displays the statistical significance threshold (P < 0.05). The blue and red dots indicate down- and upregulated genes, respectively. b Heatmap representing the standardized mRNA abundance values (z-scores) of the V-ATPase subunits among overlapped downregulated genes. c Relative expression levels of ATP6AP2 in The Cancer Genome Atlas Breast Invasive Carcinoma (TCGA-BRCA) data. d Correlation of ATP6AP2 with CD8+ T cell infiltration level in TCGA-BRCA dataset analyzed using Tumor Immune Estimation Resource (TIMER) database. e ATP6AP2 as a hub gene was identified by the protein–protein interaction (PPI) network of differentially expressed V-ATPase subunits and lysosomal-related genes. f, g RT-qPCR was used to detect the relative mRNA expression levels of ATP6AP2 in Doxo (100 nM)-challenged (f) and Abe (500 nM)-challenged (g) breast cancer cells, respectively. Data are shown as the means ± SD of three independent experiments. Unpaired two-tailed Student’s t test (c) and one-way ANOVA with Dunnett’s multiple comparisons test (f, g) were performed. ns not significant; ***P < 0.001, ****P < 0.0001.