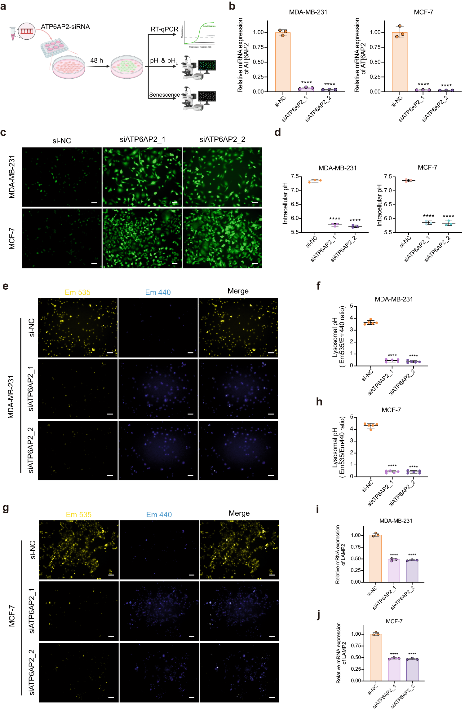
Fig. 6: ATP6AP2 knockdown facilitates intracellular acidification and lysosomal alkalinization in breast cancer cells.

a Experimental workflow of ATP6AP2 knockdown (created with BioRender.com). b Knockdown efficiency of ATP6AP2 using siRNA was quantitated by RT-qPCR. c, d Representative fluorescent images of breast cancer cells transfected with siATP6AP2 for 48 h (n = 3) stained with pHrodo Green AM (c) and quantitative analysis of the pHi (d). e, f Representative fluorescent images in siATP6AP2 transfected MDA-MB-231 cells (n = 5) (e) for 48 h stained with LysoSensor Yellow/Blue-DND-160 and quantitative analysis of pHL status (f). g, h Representative fluorescent images of pHL in siATP6AP2 transfected MCF-7 cells (n = 5) (g) for 48 h stained with LysoSensor Yellow/Blue-DND-160 and quantitative analysis of pHL status (h). i, j RT-qPCR analysis of relative mRNA expression levels of LAMP2 in MDA-MB-231 cells (i) and MCF-7 cells (j) transfected with siATP6AP2 for 48 h, respectively. Scale bars represent 50 μm. Data are shown as the means ± SD of three independent experiments. One-way ANOVA with Dunnett’s multiple comparisons test (b, d, i, j) and Brown–Forsythe ANOVA with Dunnett T3 multiple comparisons test (f, h) were performed. ****P < 0.0001.