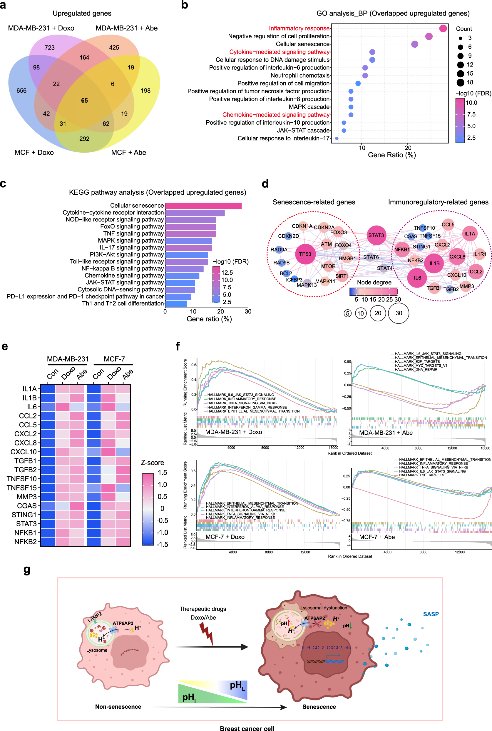
Fig. 7: Doxo and Abe induce SASP reprogramming to alter inflammatory and immune profiles in breast cancer cells.

a Four-ellipse Venn diagram outlining overlapped upregulated genes in various therapy-treated cells. b BP term in GO enrichment analysis of overlapped upregulated genes (n = 65). All represented BP terms with FDR < 0.05 are shown. c KEGG pathway enrichment analysis of overlapped upregulated genes (n = 65). All represented pathway terms with FDR < 0.05 are shown. The color represents the statistical significance of the term. The circle size indicates the counts of enriched genes. d STRING network representation of the protein–protein interactions in senescence-related genes (red circles) and immunoregulatory-related genes (purple circles) belonging to overlapped upregulated genes (FDR < 0.05, interaction score ≥ 0.7). The degree of nodes is represented by circle size and color. e Heatmap representing the standardized mRNA abundance values (z-scores) of the immunoregulatory-related genes. f GSEA was performed in the therapy-challenged breast cancer cells using hallmark gene sets. Genes (vertical black lines) represented in gene sets are on the x-axis, and the y-axis represents the enrichment score (ES). The colored line connects genes and ES points. The colored band shows the degree of correlation of genes with the enriched phenotype FDR < 0.05 as the significance threshold. Fisher’s exact test with Benjamini–Hochberg multiple-testing correction (b, c) was performed. g The schematic diagram illustrates the mechanism of pHi and pHL regulation by ATP6AP2 and the immune profile via SASP reprogramming in therapy-induced senescent breast cancer cells (created with BioRender.com).