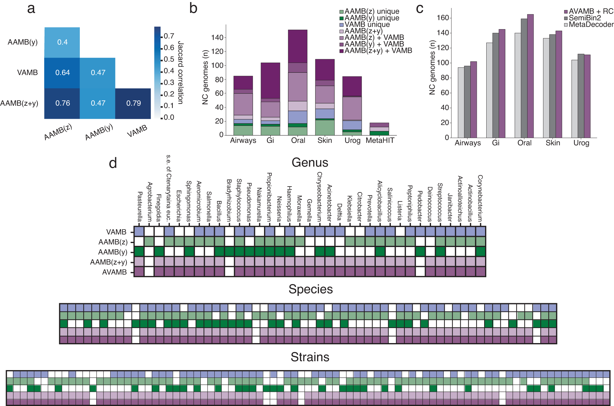
Fig. 2: AAMB and VAMB reconstructed genomes analysis and integration with de-replication workflow.
From: Adversarial and variational autoencoders improve metagenomic binning

a Jaccard correlation between the NC genomes from all benchmark datasets produced by AAMB(z), AAMB(y), VAMB, and AAMB(z + y) de-replicated bins. b Contribution and the intersection of AAMB and VAMB for NC genomes on CAMI2 and MetaHIT datasets. The aggregated height of each bar expresses the total number of NC genomes reconstructed by VAMB and AAMB when de-replicating. Unique: NC genomes only reconstructed by the given binner; and: NC genomes reconstructed by all the binner connected with the and operator and not by any other binner; NC: Near complete. c Number of distinct NC genomes reconstructed from the five CAMI2 benchmark datasets for AVAMB + RC (purple), SemiBin2 (dark grey), and MetaDecoder (light grey). GI, Gastrointestinal; Urog, Urogenital; AVAMB + RC, AVAMB NC genomes when the single-copy genes-based re-clustering from SemiBin2 was applied to AVAMB’s workflow. d Comparison of strains, species, and genera recovered at NC level by VAMB (blue), AAMB(z) (light green), AAMB(y) (dark green), as well as AAMB(z + y) (light purple), and AVAMB (dark purple). S.e. of Ctenarytaina euc., secondary endosymbiont of Ctenarytaina eucalypti.