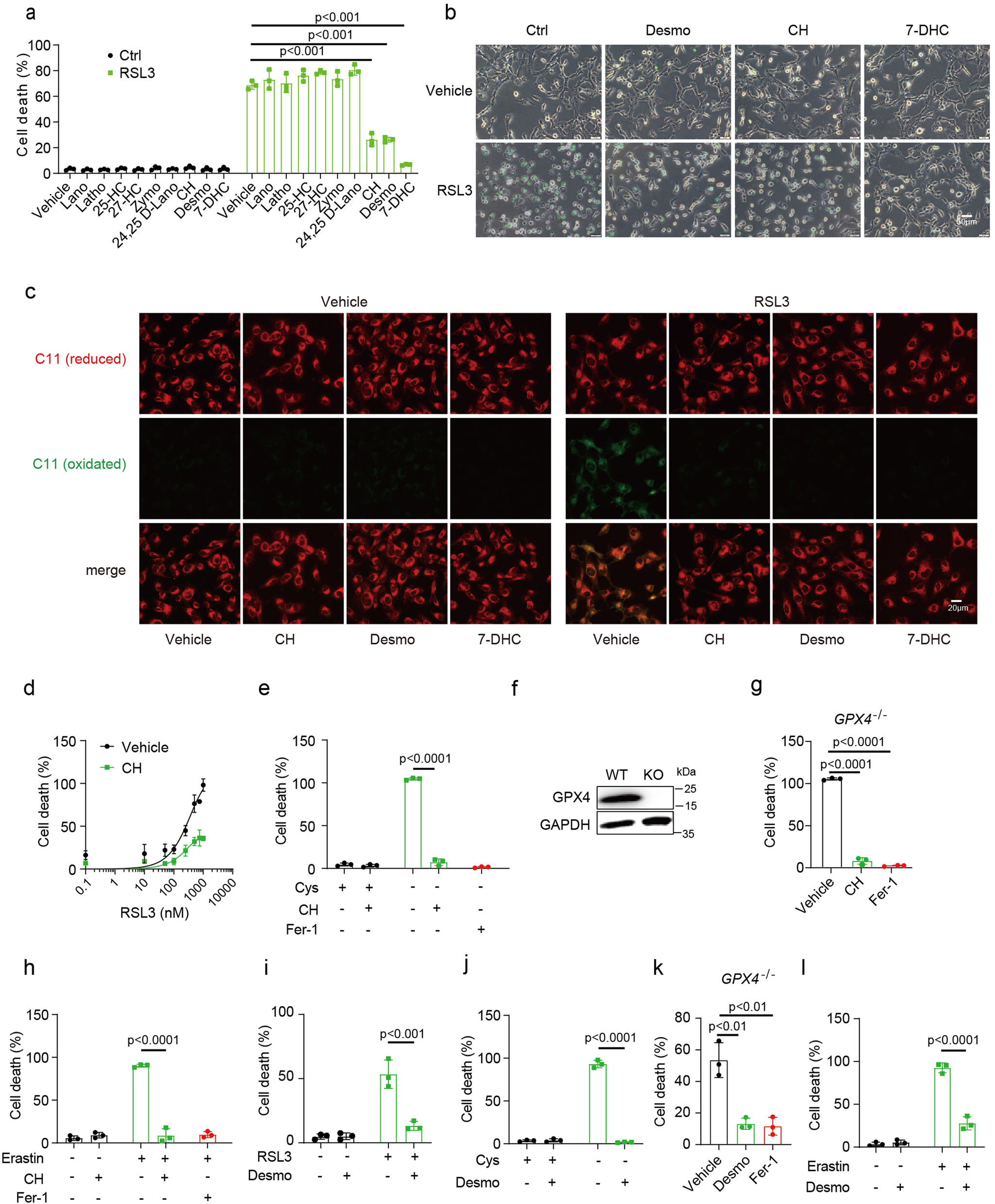
Fig. 1: Metabolites of cholesterol biosynthesis pathway inhibit ferroptosis.
From: Cholesterol mediated ferroptosis suppression reveals essential roles of Coenzyme Q and squalene

a Identification of sterol metabolites as ferroptosis inhibitors in HT1080 cells. Cells were pretreated with metabolites for 3 h, drugs were washed out with serum-free medium before cells were treated with RSL3 (500 nM) for 4 h. Desmo, desmosterol, 40 µM; Lano, Lanosterol, 40 µM; Latho, Lathosterol, 40 µM; 25-HC, 25-hydroxycholesterol, 25 µM; CH, cholesterol, 40 µM; 7-DHC, 7-dehydrocholesterol, 40 µM; Zymo, zymosterol, 40 µM; 27-HC, 27- hydroxycholesterol, 40 µM; 24,25 D-Lano, 24, 25-dihydrolanosterol, 40 µM. Dead cells were stained with SYTOXGreen. b Representative phase-contrast images of HT1080 cells in (a). Scale bar, 50 µm. c Immunofluorescence staining with BODIPY- C11 581/591 to dectect the levels of lipid peroxidation in cells treated with CH (40 µM), Desmo(40 µM) and 7-DHC (40 µM). Scale bar, 20 µm. d Dose-dependent toxicity of RSL3 in HT1080 cells with or without cholesterol (40 µM) treatment. e Cell death measurement of HT1080 cells co-treated with cystine-free medium and cholesterol (40 µM) for 20 h, Fer-1, 1 µM ferrostatin-1. f Immunoblot detection of GPX4 protein for wildtype and GPX4−/− HT1080 cells. g Cell death measurement of HT1080 GPX4−/−cells treated with CH (40 µM) or Fer-1 (1 µM). Cells were maintained in the presence of Fer-1. After supplementing MβCD/cholesterol for 3 h, Fer-1 was then removed to induce ferroptosis. h HT1080 cells were pre-incubated with 5 µM Erastin for 12 h, followed by CH (40 µM) for 3 h. After thorough washout, cells were continued to be treated with Erastin for 3 h. i–l Cell death analysis of HT1080 cells treated with desmosterol (40 µM), together with RSL3 (500 nM) (i), or with cystine-free medium (j), or in GPX4−/− cells (k)  or with Erastin (5 µM) (l). Culture conditions are the same with that of cholesterol treatment. Dead cells were stained with SYTOX Green (a, d–l). Data are presented as mean ± SD, n = 3 (a, d–l) independent repeats. Significance in (d, e, h, i, j, l) was calculated using two-tailed unpaired Student’s t-test. Significance in (a, g, k) was calculated using a one-way ANOVA with Tukey’s post hoc test.