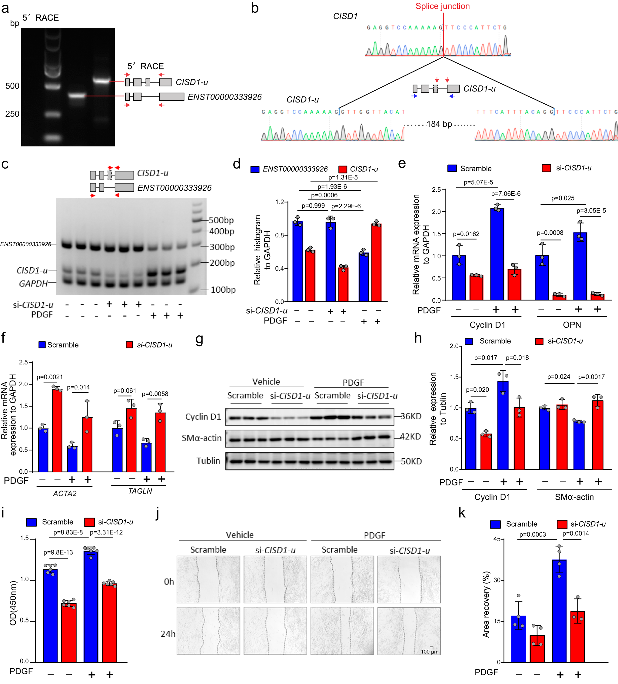
Fig. 5: Experimental validation of the unannotated transcript CISD1-u derived from the CISD1 gene.

a The validation of the unannotated transcript CISD1-u in HASMCs by 5’ RACE. Red arrows indicate the primer pairs complementary to the indicated CISD1-u novel exon-intron boundary sequences used for 5’ RACE. b The sequence validation of the unannotated transcript CISD1-u in HASMCs by Sanger sequencing. Red arrows indicate the splice junction sites, and blue arrows indicate where the primers target. c, d Validation of the splicing in novel transcript CISD1-u by percent splicing inclusion c and quantification analysis d upon the treatment of si-CISD1-u or PDGF. Red arrows in c indicate the primer pairs used for semiquantitative RT-PCR. n = 3 independent samples were used in each group. e Expression quantification of cell proliferation-related genes (Cyclin D1 and OPN) upon CISD1-u knockdown. n = 3 independent samples were used in each group. f Expression quantification of contraction-related genes (ACTA2 and TAGLN) upon CISD1-u knockdown. n = 3 independent samples were used in each group. g, h Representative western blot and quantification of the protein levels of Cyclin D1 and SMα-actin upon CISD1-u knockdown post PDGF treatment. These western blots were derived from different runs with the same sample loading. GAPDH was used as a loading control. In e–h, primary HASMCs were transfected with scramble or si-CISD1-u (50 nM) for 36 h. Subsequently, cells were treated with vehicle control or PDGF (15 ng/ml) for another 24 h for mRNAs or 48 h for protein assays. n = 3 independent samples were used in each group. i Quantitative analysis of cell proliferation assay. n = 6 independent samples were used in each group. j Representative images of wound-healing assay. Images were taken at 0 and 24 h after scratching (white lines indicate wound edges). k Quantitative analysis wound-healing assay in j. Three or four independent samples were used in each group. In i–k, primary HASMCs were transfected with scramble or si-CISD1-u (50 nM). Cells were treated with vehicle control or PDGF (15 ng/ml) for another 24 h and subject to CCK8 cell proliferation assay or scratch-wound assay. Error bars represent the means ± SDs. P: two-way ANOVA with Bonferroni post hoc analysis.