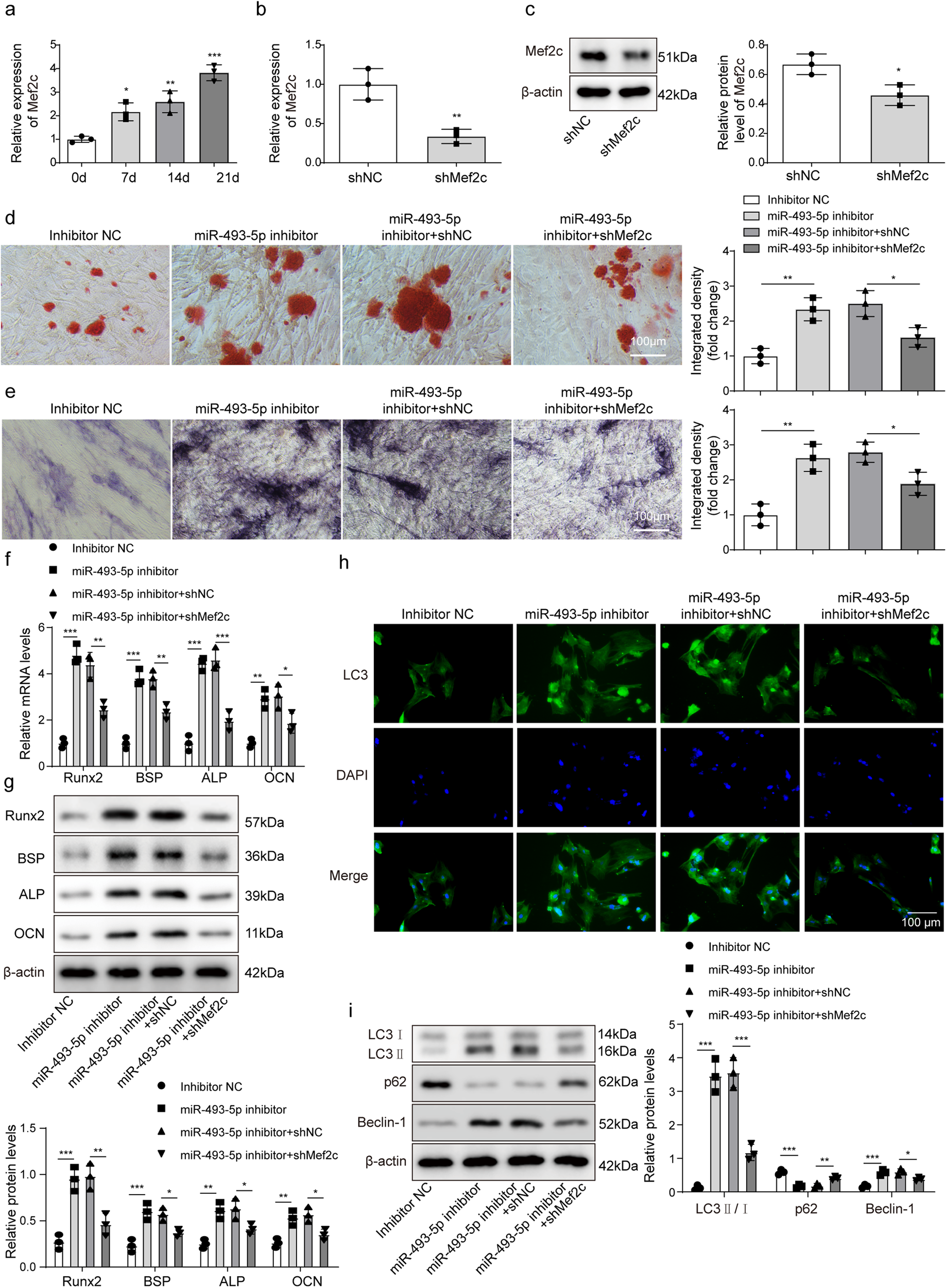
Fig. 5: Inhibition of miR-493-5p activated Mef2c-mediated autophagy to accelerate osteogenic differentiation of BMSCs.

a qRT-PCR detected level of Mef2c after osteogenic induction for 0, 7, 14, and 21 days. sh-Mef2c and sh-NC were transfected into BMSCs, respectively. sh-NC served as control. b, c qRT-PCR, and Western blot detected Mef2c expression. MiR-493-5p inhibitor or sh-Mef2c was co-transfected into BMSCs, and followed by exposed to osteogenic induction medium for 21 days. d ARS staining analyzed mineralized nodules of BMSCs. e Representative images of ALP staining. f, g the mRNA and protein levels of Runx2, BSP, ALP, and OCN were detected by qRT-PCR and Western blot. h Immunofluorescence assay detected the expression of LC3. i the expression of LC3II/I, Beclin-1 and p62 proteins were measured by Western blot. Data shown as Mean ± SD. b, c diagram using students’ t-test, and a, d–i diagram using one-way ANOVA with turkey post-test. N = 3, *p < 0.05, **p < 0.01, ***p < 0.001.