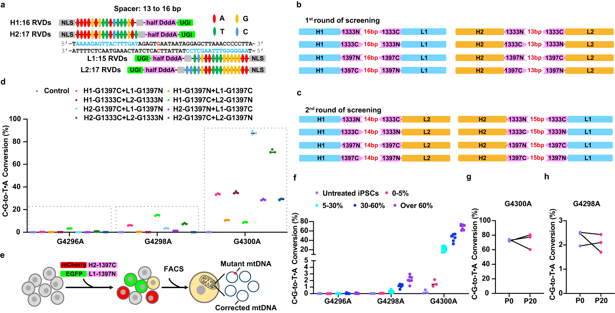
Fig. 2: Gene correction of m.A4300G mutation in m.A4300G-iPSCs via DdCBE.

a Design of TALE array targeting the mtDNA heavy (H) or light (L) strands (H1 and H2 or L1 and L2, respectively) to target G4300A. G4300 is in red, and TALE binding sequences are in blue. b First round screening of H1-DdCBE + L1-DdCBE pair with 16 bp spacing region and H2-DdCBE+L2-DdCBE with 13 bp spacing region. c Second round screening of H1-DdCBE + L2-DdCBE pair with 14 bp spacing region and H2-DdCBE+L1-DdCBE pair with 15 bp spacing region. d Editing efficiencies of selected DdCBE pairs within spacing region in HEK293FT cells. n = 3 independent experiments for each DdCBE pair. e Experimental workflow of DdCBE-mediated gene correction in m.A4300G-iPSCs. f Editing efficiencies of H2-G1397C + L1-G1397N DdCBE pair within spacing region in different single-cell A4300G-iPSCs clones. g The frequencies of G4300 in passage 0 (P0) and P20 of three corrected iPSC clones. h The frequencies of bystander mutation G4298 in P0 and P20 of three corrected iPSC clones.