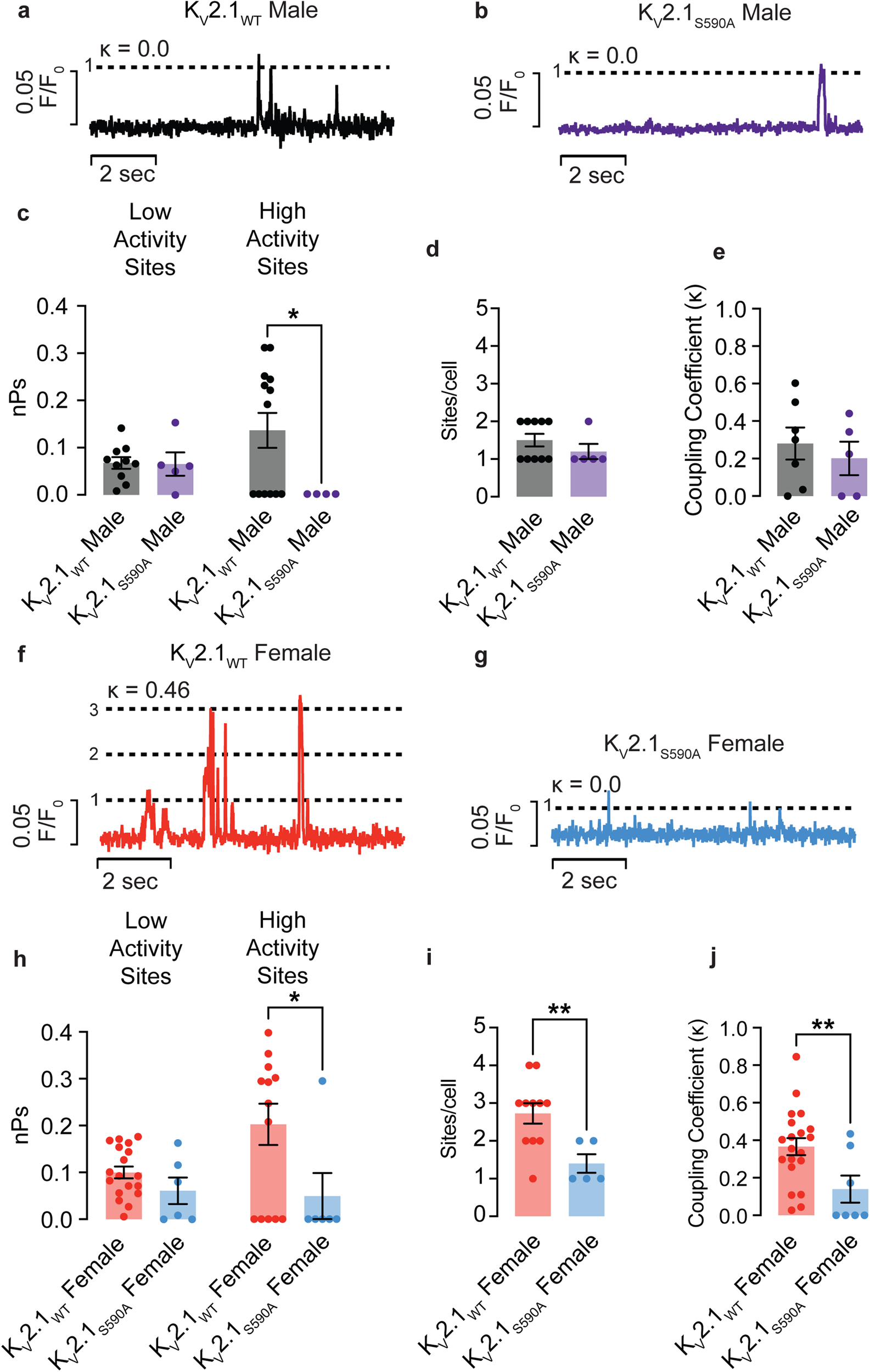
Fig. 8: Activity of CaV1.2 channels is reduced in KV2.1S590A female but not male arterial myocytes.

Representative sparklet traces from KV2.1WT male (a) and KV2.1S590A male (b) myocytes. κ values are shown above each trace. c nPs values from low and high activity sites in male myocytes. d Coupling coefficient values (κ) from male myocytes. e Sparklet sites per cell from male myocytes (n = 16 KV2.1WT and 9 KV2.1S590A male myocytes). Representative sparklet traces from KV2.1WT female (f) and KV2.1S590A female (g) myocytes. h nPs values from low and high activity sites in female myocytes. i Coupling coefficient values (κ) from female myocytes. j Sparklet sites per cell from female myocytes (n = 16 KV2.1WT and 10 KV2.1S590A female myocytes. *P < 0.05, **P < 0.01. Error bars indicate mean ± SEM.