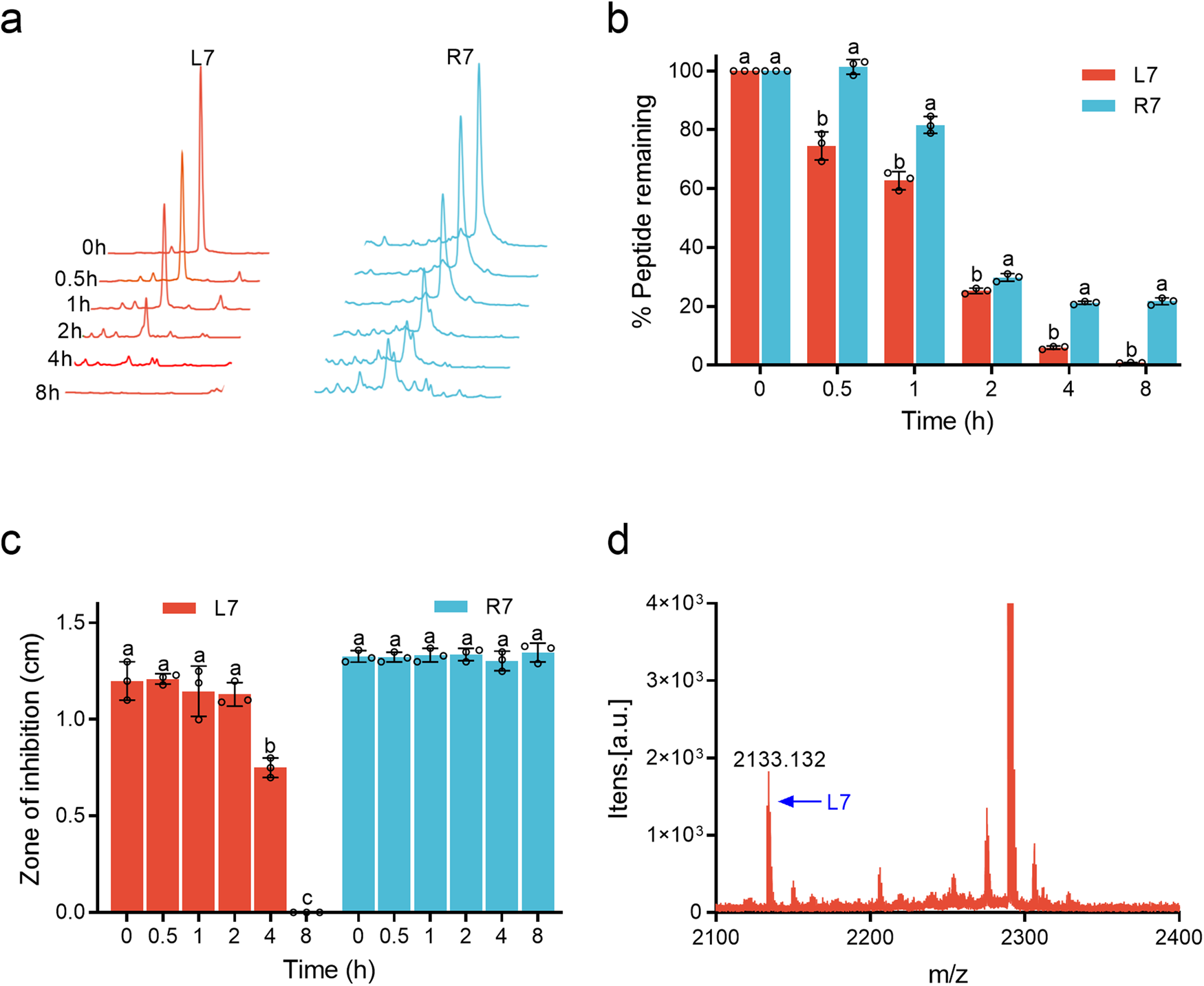
Fig. 3: Stability and release of peptides in mouse serum.

a Detection of the peak area change of chimeric peptide R7 and its parent L7 in serum by RP-HPLC. b The remaining rate of R7 and L7 in mouse serum. c The antibacterial activity of R7 and L7 against MDR E. coli in mouse serum detected by an inhibition assay. d The MALDI-TOF MS of R7 after incubation in mouse serum for 2 h. The experiments were repeated three times. Data in (a–d) is representative of three biological replicates. The results are given as the mean ± SD of three independent experiments in (b, c). Different lower-case letters indicate a significant difference between the two groups (p < 0.05).