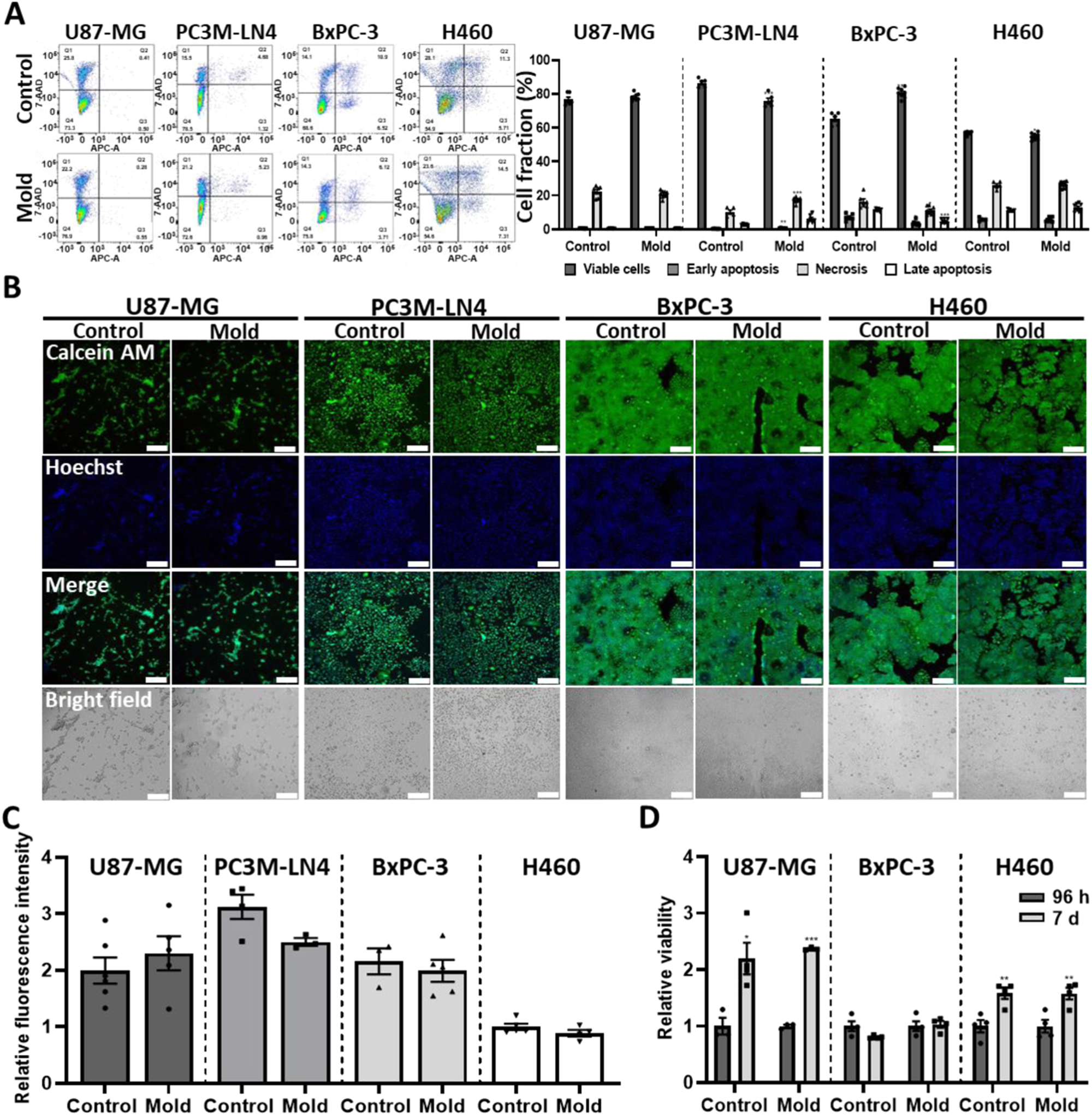
Fig. 2: 3D-printed molds are biocompatible for long term culture of cells and spheroids.

A U87-MG, PC3M-LN4, BxPC-3 and H460 cells were seeded (100,000 cells/well) in standard 12-well plates (control) and 3D-printed molds containing the same well diameter as the wells in the 12-well plates (radius = 17.7 mm). After 96 h of incubation, the cells were stained with 7-AAD/Annexin and FACS was performed using the LSRFortessa Flow Cytometer. Cell fraction in the different stages of the cell cycle is similar between cells seeded in control wells and 3D-printed mold wells. n = 8. B U87-MG, PC3M-LN4, BxPC-3 and H460 cells seeded in 17.7 mm radius wells were stained with Hoechst and Calcein AM 96 h after seeding and imaged. Scale bar = 200 um. C Calcein AM fluorescent intensity was normalized to Hoechst fluorescent intensity. No statistical differences between the cells grown in the control plate and the mold were detected. n = 6. D U87-MG, BxPC-3 and H460 cells were seeded at 5000 cells/microwell in agarose microwells and were transferred after 24 h to 3.19 mm radius wells. A WST1 viability assay was performed on U87-MG, BxPC-3 and H460 spheroids 96 h and 7 d after their transfer to standard 96-well plates and 3D-printed molds containing the same well diameter. Spheroids’ viability in the mold condition was compared to spheroids’ viability in the control condition of the same time point. Similar trends in spheroid viability were observed under both conditions. n = 4. ***p < 0.001, **p < 0.01 and *p < 0.05 compared with control cells. Results are presented as mean ± SEM.