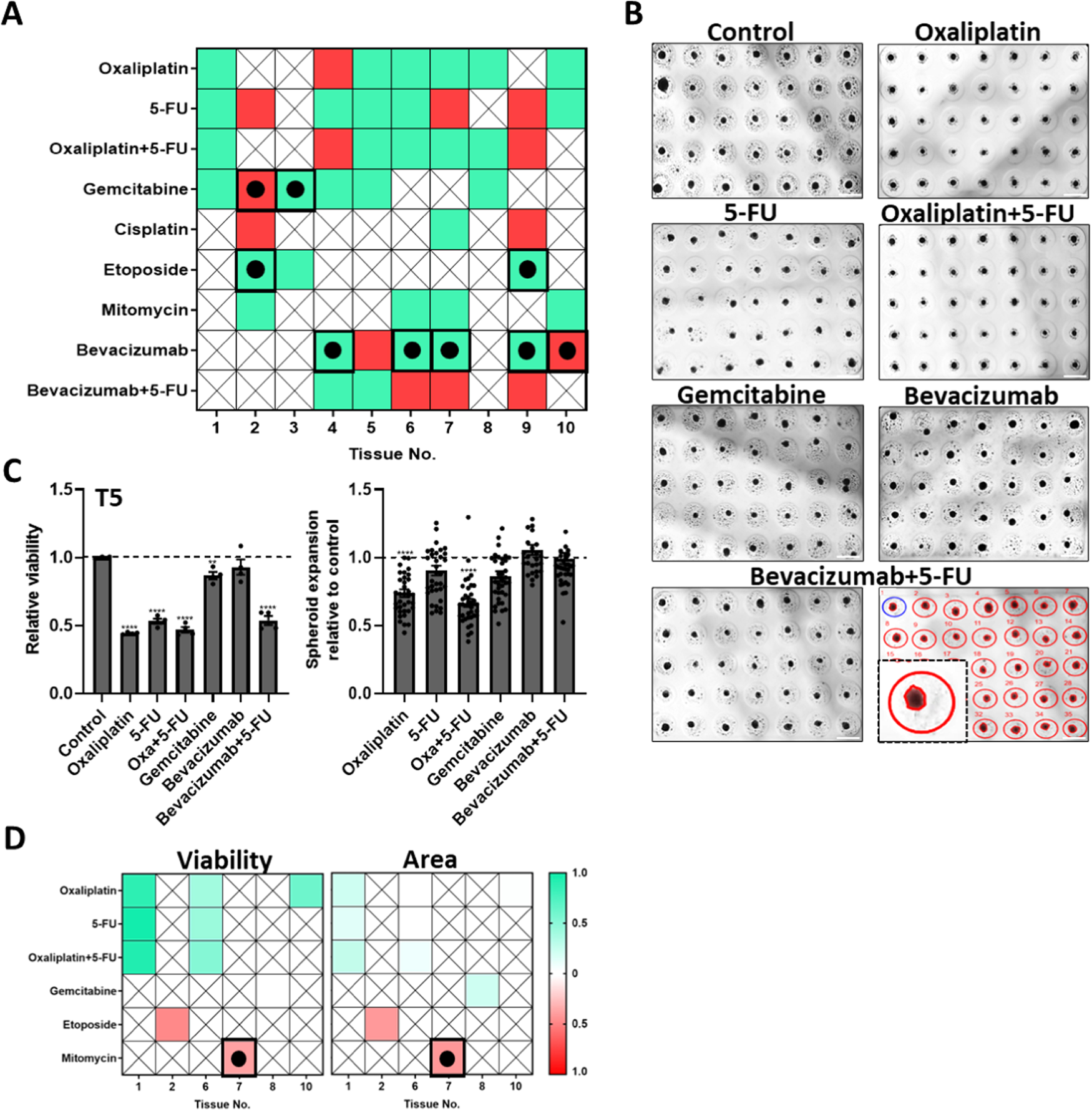
Fig. 5: Chemotherapy testing on patient-derived tumor spheroids.

A Color-coded map depicting the relationship between reduction in viability and spheroid area induced by drug treatment. A positive trend is indicated in the green boxes: both viability and spheroid area are reduced. The outlined green boxes marked with a dot indicate that both viability and area are enhanced. A reverse trend is indicated with red boxes: reduced viability with increased spheroid area. The outlined red boxes marked with a dot indicate enhanced viability with reduced spheroid area. B Representative images of spheroids formed from tumor cells extracted from a patient diagnosed with pancreatic adenocarcinoma (T5). The markings of the semi-automatic segmentation technique used to calculate the spheroid area are displayed on the bottom right. Scale bar = 1 mm. C Viability assay was performed on patient-derived spheroids 7 days after treatment initiation. n = 4. Area analysis is depicted as the area expansion on day 7 relative to the area 24 h after seeding. Data shown were normalized to control conditions (no added treatment: set to 1, shown as a dotted line). D Heat map representing the viability and area change of patient-derived spheroids 7 days after the addition of different treatments in correlation with clinical treatment outcomes. Green indicates on a direct trend between ex vivo experiment outcomes and clinical treatment outcomes (reduction in either viability or spheroid area and clinical responsiveness), while red indicates on an opposite trend (viability or spheroid area increase while clinical improvement is observed). The framed dotted red boxes indicate on a reverse trend with reduced viability or spheroid area while clinically there is deterioration. White indicates no significant change in either viability or area while clinically there is improvement with treatment. n = 48. ****p < 0.0001 and **p< 0.01 compared with control spheroids. Results are presented as mean ± SEM.