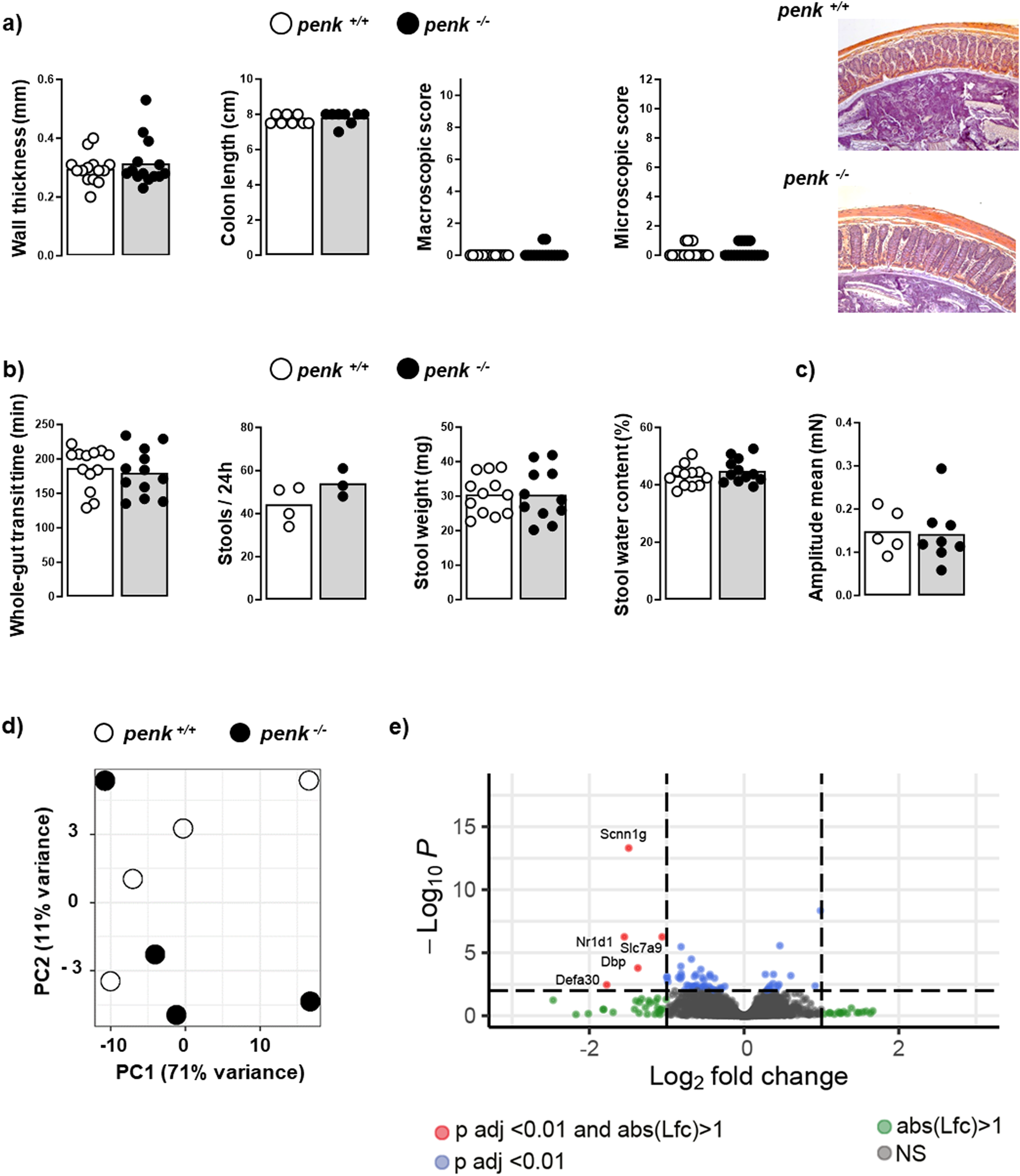
Fig. 1: Penk-deficient chimeric mice exhibit neither colon inflammation nor gut transit alteration.

Lethally irradiated C57BL/6JRj wild-type mice were engrafted with bone marrow cells from either penk+/+ (white circles and white histogram) or penk−/− (black circles and gray histogram) mice. Eighteen weeks after, chimeric mice were examined for inflammation-induced colonic injury (a), bowel transit (b, c) and global gene expression including inflammatory parameters by bulk RNA sequencing (d, e). a Colonic wall thickness (n = 14), colonic length (n = 8), macroscopic (n = 14) and histological tissue damage (n = 14). A representative histopathological analysis performed on H&E-stained colon section shows normal epithelial architecture with neither cellular infiltration nor edema in both penk+/+ and penk−/− chimeric mice (a, right panels). b Bowel habits including gut transit time, frequency and consistency of stools (n = 11 to 13). c Colon contractions (n = 5 versus 8). Each symbol represents one mouse. Statistical analysis was performed using Mann-Whitney U test. d Principal component analysis (PCA) performed between transcriptional profiles of colonic cells from penk+/+ and penk−/− chimeric mice. PCA plot of DESeq2 rlog-normalized RNA-seq data. The percent of variance explained by each component is reported in parentheses. Samples are shown in the 2D plane, spanned by their first two principal components. Each mouse is plotted as an individual data point (n = 4). e Volcano plot depicting differential gene expression in colonic cells from penk−/− and penk+/+ chimeras. Genes with | log2(fold change)| > 1 and FDR < 0.01 (significantly differentially expressed genes) are in red, genes with | log2(fold change)| > 1 but FDR ≥ 0.01 are in green, genes with | log2(fold change)| ≤ 1 but FDR < 0.01 are in blue, and the rest are in gray.