Fig. 7: Immunohistochemical analysis of monoamine-regulating enzymes in the brainstem monoaminergic nuclei of SMNΔ7 mice at post-natal day 11.
From: SMN deficiency perturbs monoamine neurotransmitter metabolism in spinal muscular atrophy

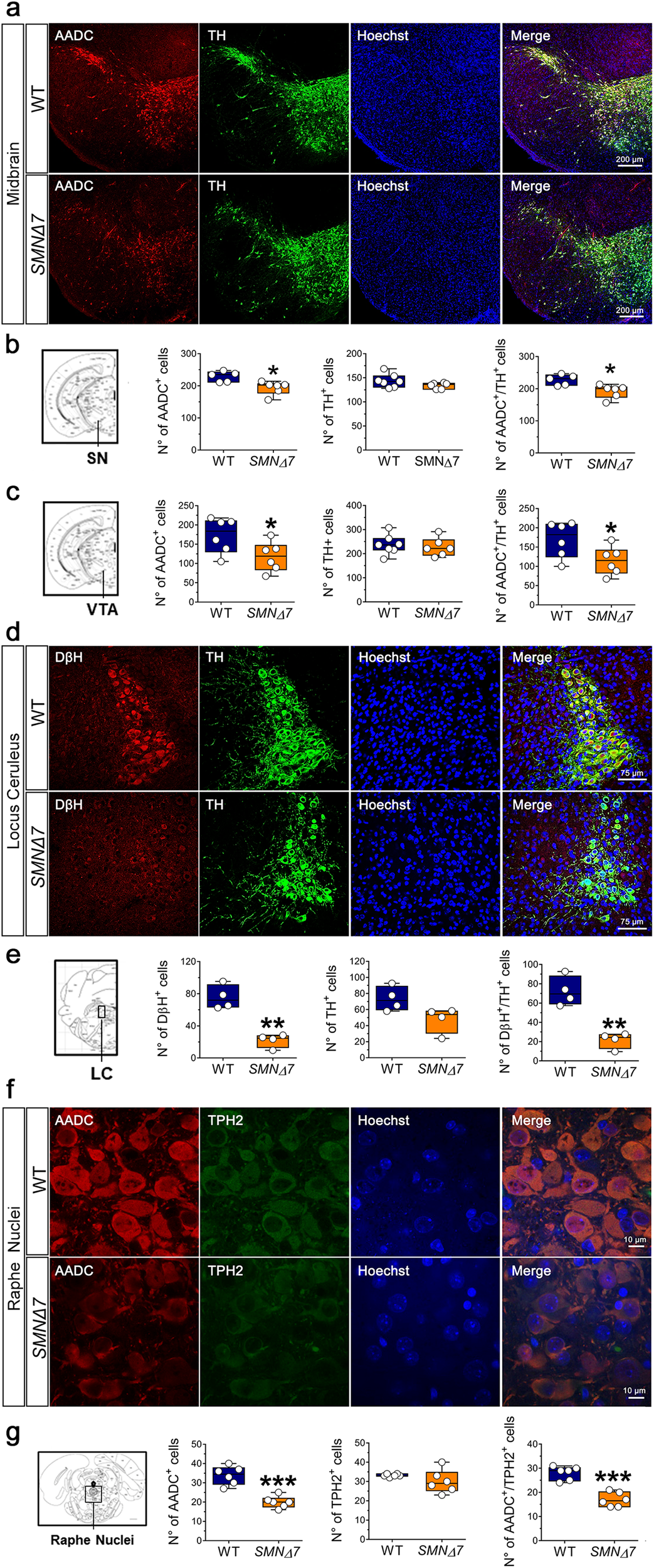
a Confocal images showing the labeling of AADC (red) and TH (green) in the substantia nigra pars compacta (SNc) and ventral tegmental area (VTA) of SMNΔ7 and wild-type (WT) mice at post-natal day 11. Nuclei were counterstained with Hoechst (blue). Merge panels show the co-localization of AADC and TH. b Quantification of AADC+ (n = 5 WT, n = 6 SMNΔ7), TH+ (n = 7 WT, n = 6 SMNΔ7) and AADC+/TH+ cells in the SNc of SMNΔ7 and WT mice. c Quantification of AADC+ (n = 6 WT, n = 6 SMNΔ7), TH+ (n = 7 WT, n = 6 SMNΔ7) and AADC+/TH+ cells in the VTA of SMNΔ7 and WT mice. d Confocal images showing the labeling of DβH (red) and TH (green) in the locus coeruleus (LC) of SMNΔ7 and WT mice at post-natal day 11 (n = 4/genotype). Nuclei were counterstained with Hoechst (blue). Merged panels show the co-localization of DβH and TH. e Quantification of DβH+, TH+, and DβH+/TH+ cells in the LC. f Confocal images showing the labeling of AADC (red) and TPH2 (green) in the raphe nuclei of SMNΔ7 and WT mice at post-natal day 11 (n = 6/genotype). Nuclei were counterstained with Hoechst (blue). Merged panels show the co-localization of AADC and TPH2. g Quantification of AADC+, TPH2+ and AADC+/TPH2+cells. a, d, f Scale bars: a 200 μm, d 75 μm, f 10 μm. Dots represent individual mice values. *p < 0.05; **p < 0.01, ***p < 0.0001, compared to age-matched WT mice (unpaired t-test).