Fig. 8: Untargeted NMR-based metabolome analysis in a cohort of naïve SMA1 patients and healthy control subjects.
From: SMN deficiency perturbs monoamine neurotransmitter metabolism in spinal muscular atrophy

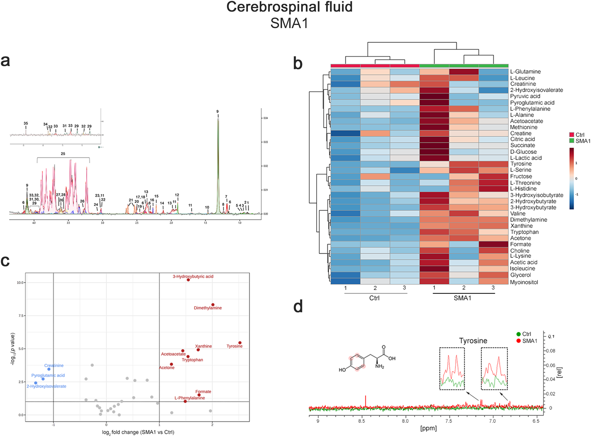
a Representative 1D 1H NOESY spectrum of SMA1 patient CSF extracts. The spectrum is acquired at 600 MHz and T = 310 K. Thirty-five CSF metabolites are identified and annotated as follow: 1: 2-Hydroxybutyric acid; 2: 2-Hydroxyisovalerate; 3: L-Leucine; 4: L-Isoleucine; 5: L-Valine; 6: 3-Hydroxybutyric acid; 7: 3-Hydroxyisobutyrate; 8: L-Threonine; 9: Lactic acid; 10: L-Alanine; 11: L-Lysine; 12: Acetic acid; 13: L-Glutamine; 14: L-Methionine; 15: Acetone; 16: Acetoacetate; 17: Pyroglutamic acid; 18: Succinic acid; 19: Pyruvic acid; 20: Dimethylamine; 21: Citric acid; 22: Creatine; 23: Creatinine; 24: Choline; 25: D-Glucose; 26: Myo-inositol; 27: Fructose; 28: Glycerol; 29: L-Tyrosine; 30: L-Serine; 31: L-Phenylalanine; 32: L-Histidine; 33: L-Tryptophan; 34: Xantine; 35: Formic acid. b Heatmap of changed metabolites. The color of each section corresponds to a concentration value of each metabolite calculated by a normalized concentration matrix (red, upregulated; blue, downregulated). c Volcano plot analysis of metabolic changes in naïve SMA1 patients (n = 3) and healthy control (Ctrl) (n = 3) CSF polar extracts. Each point on the volcano plot is based on both p-value and fold-change values, set at 0.05 and 2.0, respectively. Red points identify up-regulated metabolites whereas blue points identify down-regulated metabolites. d Superimposition of 1D 1H-NMR spectra of SMA1 patients (red) and Ctrl (green). The dashed boxes show the zooms of tyrosine signal in the superimposition. The proton signals displayed in the overlayed spectra are highlighted by red dots in the respective structures of the metabolite.