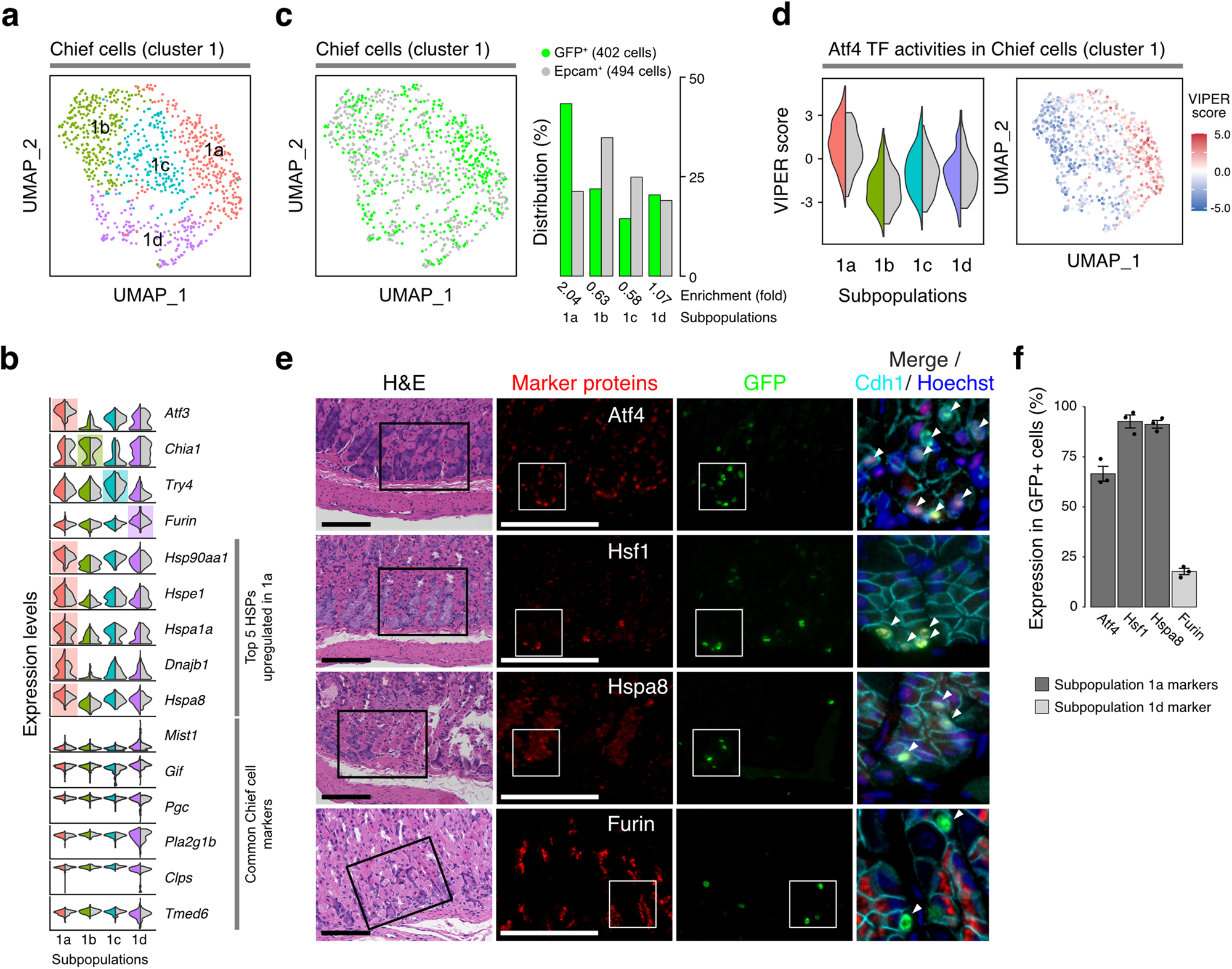
Fig. 4: Atf4high quiescent cells comprise a unique subpopulation of chief cells.
From: Elevated stress response marks deeply quiescent reserve cells of gastric chief cells

a A UMAP projection of cluster 1 cell classification into four subpopulations. b Split violin plots in each subpopulation of known chief cell marker genes (Mist1, Gif, Pgc, Furin, Pla2g1b, Clps, and Tmed6) and the top 5 heat shock proteins (HSPs) upregulated in the 1a subpopulation (Hsp90aa1, Hspe1, Hspa1a, Dnajb1, and Hspa8) (left: a mixture of Epcam+ cells and GFP+ cells, right: Epcam+ cells). Atf3, a Atf4-regulated gene, is also shown as a marker of the Atf4high cells. Genes that are preferentially expressed in each subpopulation of cluster 1 are highlighted. c A UMAP projection of the GFP+ cells (green) and Epcam+ cells (gray) in cluster 1 and relative distributions of GFP+ cells and Epcam+ cells (right panel). The relative ratios of GFP+ cell numbers and Epcam+ cell numbers in each cluster is shown as fold enrichment values. d Split violin plot of Atf4 VIPER value of each subpopulation of cluster 1 (left: a mixture of Epcam+ cells and GFP+ cells, right: Epcam+ cells). Feature plot presentation of the Atf4 VIPER value is shown at right panel. e H&E and immunostaining of the H2b-GFP+ cells in the stomach corpus at 6 weeks of post-chase periods. Black boxes indicate the regions used for immunostaining with the indicated antibodies. Scale bar, 100 µm. Areas used for merged images (far right panels) are shown as white squares. f Percentage fractions of H2b-GFP+ cells expressing the indicated markers shown in e. The GFP+ cells located within bottom third of the corpus are evaluated and presented as the mean ± SD. n = 3 biologically independent experiments.