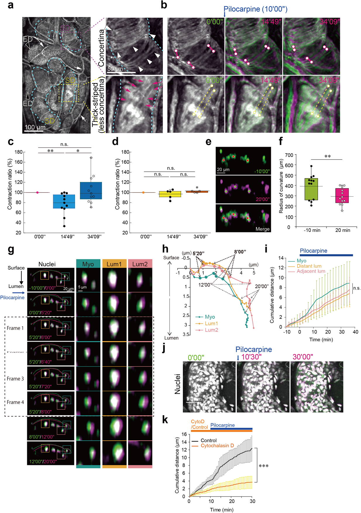
Fig. 6: Myoepithelial contraction compresses the secretory duct.

a Two distinct patterns of the CMDR-stained secretory duct in the eccrine gland. The secretory duct (SD), contoured with dotted lines in light blue, was stained by CMDR in two distinct patterns: concertina-like (boxed in magenta) and thick-striped/less concertina-like (boxed in yellow). High-magnification images of the boxed area are shown to the right. The excretory duct (ED), visualized in latticework, is indicated by black arrowheads. White arrows (left) indicate blood vessels. White arrowheads (upper right) and red arrows (lower right) point to concertina-like and thick striped/less concertina-like SMDR signals, respectively. b Sequential color aberration images of the secretory duct showing concertina-like and thick striped/less concertina-like SMDR signals. Pairs of dots connected by red lines (upper panels) and yellow dotted lines (lower panels) are virtual reference points for quantification of the contractile motion of the secretory duct. Representative color aberration images at 0’00”, 14’49”, and 34’09” are shown. Quantification of the length between each pair of virtual reference points in the concertina-like (c; n = 11) and thick stripe/less concertina-like (d; n = 5) regions of the secretory duct. The contractile motions are expressed as the ratio of the length at each time point to the length at 0’00”. e Displacement of the nuclei within the same cross-section of the secretory duct before (-10’00”) and after (20’00”) pilocarpine stimulation. Three nuclei of luminal cells, labeled in red (-10’00”) and green (20’00”), are selected for calculation of the radius of curvature of the duct. f The radius of curvature of the secretory duct calculated from the coordinates of three selected nuclei of luminal cells before (-10’00”) and after (20’00”) the addition of pilocarpine (n = 12). The dots represent the average values. g Stepwise color aberration of the nuclei of luminal and myoepithelial cells on the cross section. Magnified images of the selected myoepithelial (Myo) cells (boxed in green) and adjacent luminal cells (Lum1 and Lum2; boxed in orange and pink, respectively) are shown in the right panels. The start and end points for each time frame are indicated in green and magenta, respectively, for color aberration of nuclei. Boxed in dotted line are consecutive time frames captured every 40”. The surfaces of the duct at the start and end time points are outlined with dotted lines in green and magenta. h Directions of displacement of the nuclei of myoepithelial cells (green, n = 6) and those of two luminal cells, Lum1 (orange, n = 6) and Lum2 (pink, n = 6), after pilocarpine application. i Cumulative distances of displaced myoepithelial cells (green, n = 6) and distant (orange, n = 6) and adjacent (pink, n = 6) luminal cells. j Color aberration images of the nuclei of the secretory duct pretreated with 10 µM cytochalasin D 30 minutes prior to pilocarpine stimulation. k Quantification of cumulative nuclear displacement in the control group (black, n = 13) and in the group pretreated with cytochalasin D (orange, n = 14). c, f, k The data are shown as the mean ± SD. Statistics: unpaired t tests; *P < 0.01 (c), ** P < 0.05 (f). ***P < 0.001 (k). n.s. in (i), p = 0.3114 (Friedman test). The temporal resolution is 40 seconds.