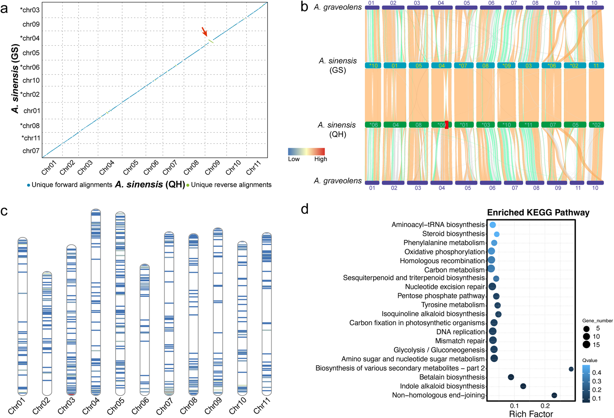
Fig. 3: Genome collinearity analysis and gene family dynamics in A. sinensis and related species.

a Macrosynteny between A. sinensis (QH) and A. sinensis (GS) was verified using MUMmer98 (version 4.0). Each dot represents a homologous block. Blue and green colors indicate different orientations of the sequences, while the red arrow refers to intrachromosomal inversions. The plot was generated using Dot (https://dot.sandbox.bio/). b Genome collinearity analysis among A. sinensis (QH), A. sinensis (GS), and A. graveolens. MCScanX86 was used to identify collinear gene blocks among these three genomes. The red square highlights intrachromosomal inversions between A. sinensis (QH) and A. sinensis (GS). The color of linking lines indicates the number of one-to-one gene pairs in the collinearity blocks: orange (≥40), green (≥20), and gray (≥5). c The genome distribution of genes with strong functional effects between A. sinensis (QH) and A. sinensis (GS). d KEGG pathway enrichment analysis of genes with strong functional effects.