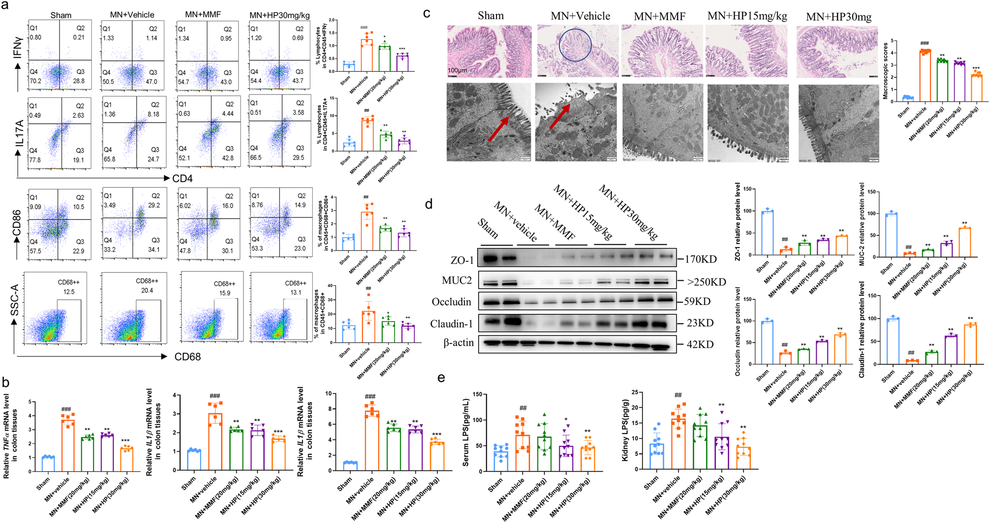
Fig. 3: HP reduces endotoxia and protect the intestinal tight junctions in MN rats.

a Representative flow cytometric profiles of M1 macrophages, Th1 and Th17 cells in gut tissue. Th1 cells were gated as CD4+/INFγ+ cells in CD45+lymphocytes; Th17 cells were gated as CD4 + /IL17+cells in CD45+lymphocytes; M1 cells were gated as CD68 + CD86+ cells; (n = 6). b Expression of IL6, IL1b, and TNFα mRNA in gut tissues were evaluated by RT-PCR. The results were normalized to GAPDH. (n = 10). c representative pathological photographs of light microscopy (H&E) and electronic microscopy for intestinal tissues; red arrows refer to intestinal villi; (n = 3, black bars = 100 µm, white bars = 500 nm). d protein levels of tight junction protein in intestinal tissues. (n = 10). e LPS content in serum and kidney. #P < 0.05, ##P < 0.01, ###P < 0.001 versus sham group. *P < 0.05, **P < 0.01, versus vehicle-treated group by one-way ANOVA test. Bar graphs are means ± SD.