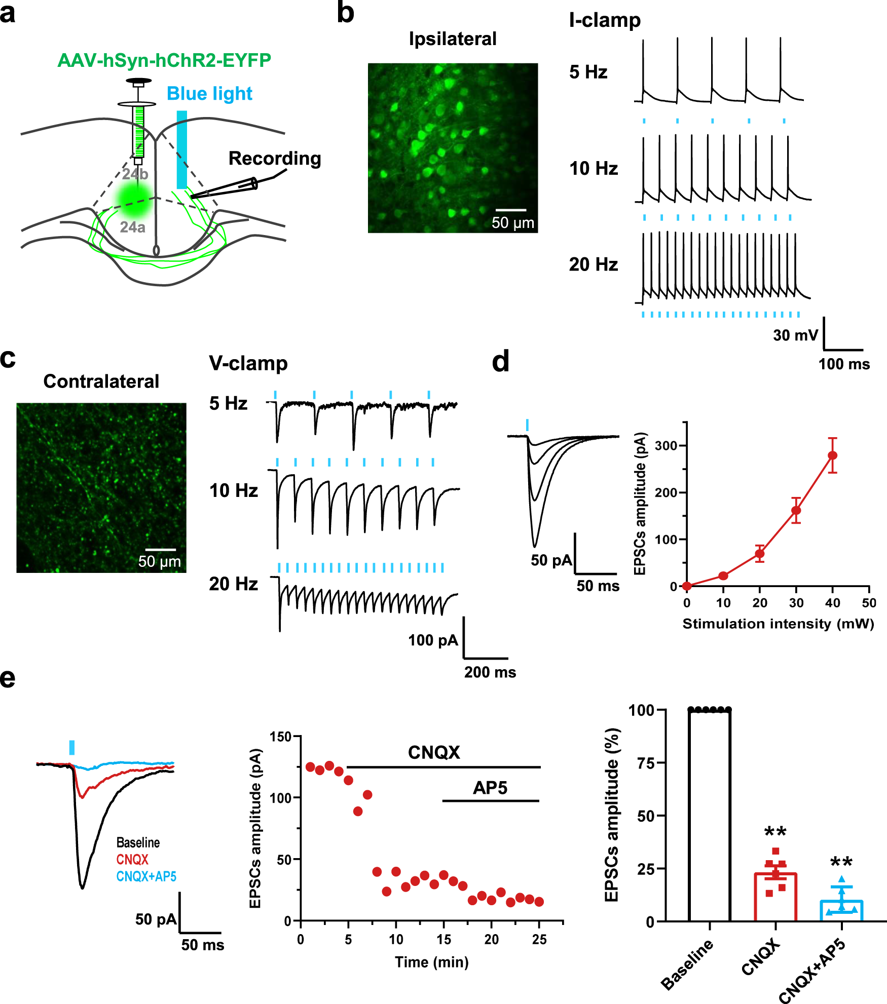
Fig. 2: Optogenetic stimulation of ACC-ACC projection evoked glutamatergic excitatory synaptic transmission.

a A schematic diagram showing the placement of injecting virus in the one side ACC and the light stimulating and neurons recorded in the contralateral ACC. b Photograph of labeled neuron in the ipsilateral ACC and action potentials (APs) evoked by light stimulation at the 5, 10, and 20 Hz in the ipsilateral ACC neuron, scale bar, 50 μm. c A photograph showed the projection fibers in the contralateral ACC and light stimulation these fibers can evoked EPSCs on the contralateral ACC neurons at 5, 10, and 20 Hz. scale bar, 50 μm. d Input-output curves of blue light on projection fibers evoked EPSCs in contralateral ACC neurons (n = 8 neurons). e Applied CNQX and AP5 together can block light-evoked EPSCs in the ACC neuron (n = 8 neurons). Error bars represent SEM, *indicates a significant difference (**p < 0.01). ACC anterior cingulate cortex, EPSCs excitatory postsynaptic currents.