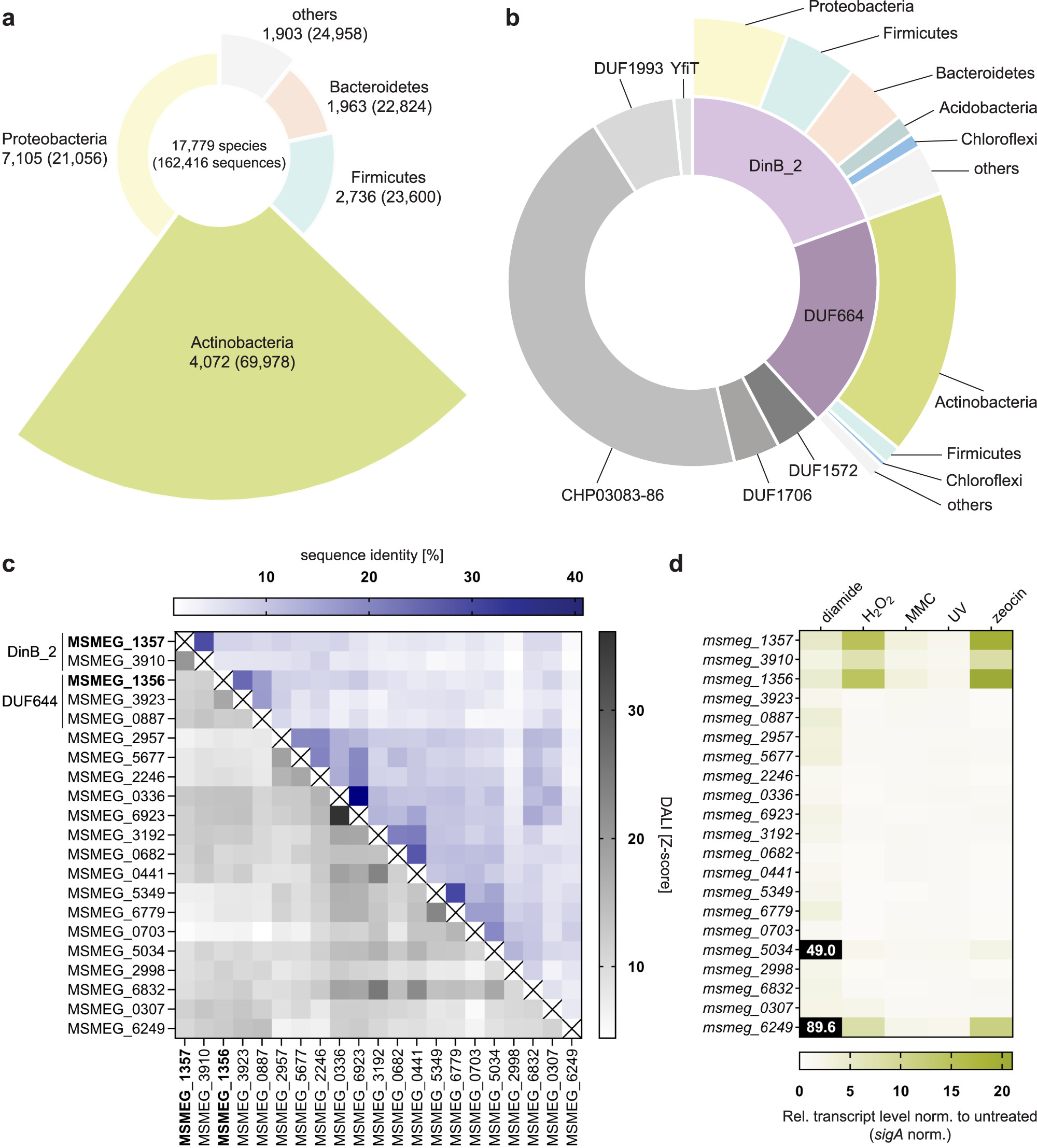
Fig. 8: DinB/YfiT-like putative metalloenzymes superfamily genes are over-represented in Actinobacteria.

a Taxonomic distribution of all proteins belonging to the DinB superfamily. Even though Actinobacteria only make up 23% of species with DinB superfamily genes, 43% of DinB superfamily sequences can be found within Actinobacteria. b The DinB superfamily encompasses 10 families of which the DinB_2 and DUF664 families together make up one third. The largest family consists of the CHP03083-86 families that is almost exclusively found in Actinobacteria. Similarly, the DUF664 family consists of proteins that are mostly found in Actinobacteria. The DinB_2 family contains proteins that are present especially in Proteobacteria, Firmicutes and Bacteroidota. c Heatmap of sequence identities (blue gradient) and structural similarities (gray gradient) of the 21 DinB superfamily genes in Msm. The sequence identity and structural similarity correlate. d RT-qPCR reveals that among the 21 DinB superfamily genes in Msm only five are noticeably upregulated upon DNA damage. However, most show upregulation upon diamide treatment.