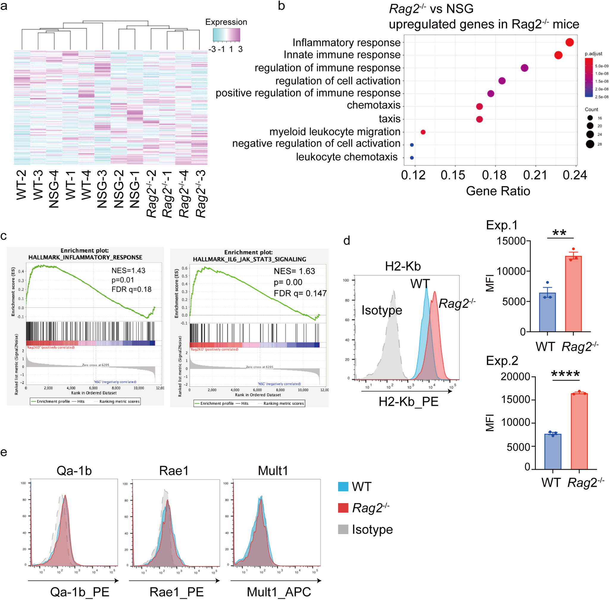
Fig. 2: Increased expression of MHC class I in AML cells in Rag2−/− mice.

a Hierarchical clustering of the RNA-Seq data of MLL-AF9 cells collected from female WT, Rag2−/− or NSG mice, showing distinct expression pattern of Rag2−/− mice-derived MLL-AF9 cells (n = 4 for each group). b GO analysis of upregulated genes in MLL-AF9 AML cells collected from Rag2−/− mice compared with those from NSG mice. Inflammation- and immune-related genes were upregulated in MLL-AF9 cells collected from Rag2−/− mice. See also Supplemental Fig. 1. c GSEA of upregulated genes in MLL-AF9 AML cells collected from Rag2−/− mice compared with those from NSG mice, showing the enrichment of genes related to the inflammatory response and IL-6-JAK-STAT3 pathway. d Expression of MHC class I (H2-Kb) on MLL-AF9 cells collected from male WT or Rag2−/− mice. Representative histograms (left) and bar graphs of quantification data showing the MFI of H2-Kb from two independent experiments (right) are shown. Data are means ± s.e.m. (n = 3 for each group). **P < 0.01, ****P < 0.0001; Student’s t test. e Expression of ligands for NK cell receptors (Qa-1b, Rae1, Mult1) on MLL-AF9 cells collected from WT or Rag2−/− mice.