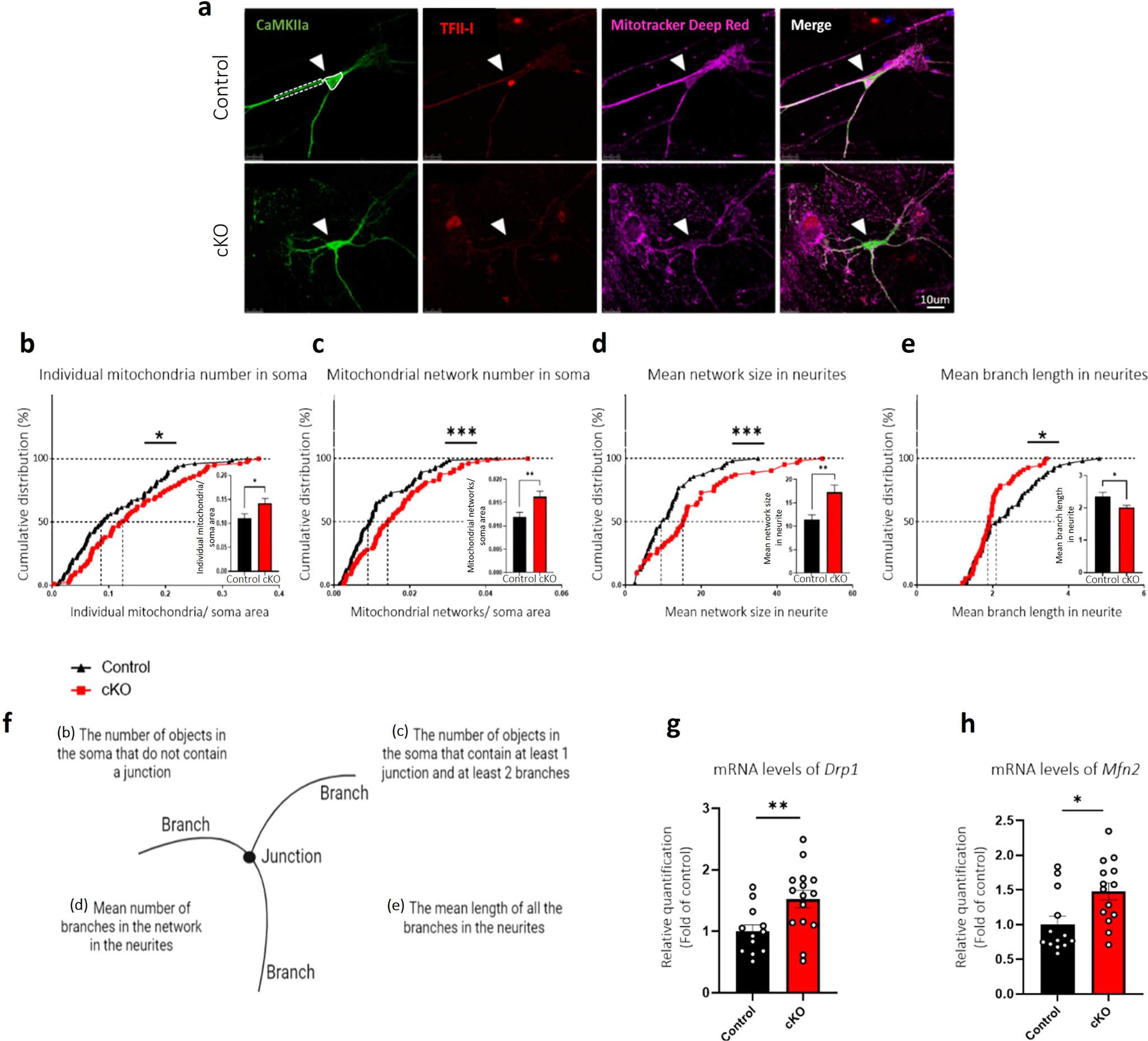
Fig. 2: Mitochondrial network properties and morphology are altered in primary cortical cultures and whole cortex of cKO mice, as compared to controls.
From: Neuronal Gtf2i deletion alters mitochondrial and autophagic properties

Primary cortical cultures from P1 cKO and control mice were seeded on coverslips. After 14 days, the cells were incubated with MitoTracker Deep Red followed by fixation and staining with anti-CaMKIIa and anti-TFII-I antibodies. a Representative images of neurons at DIV14. Arrowheads show excitatory neurons. Neuronal soma (surrounded by white continuous line) and neurites (surrounded by white dashed lines) were analyzed. Morphological skeleton analysis performed using the MiNA tool revealed b individual mitochondria numbers, normalized per soma area, to be higher in cKO mice (*P = 0.044), c increased numbers of networks, normalized per soma area, in cKO mice (***P = 0.003), d network sizes in neurites in cKO mice were significantly bigger (***P = 0.004) and e the mean length of mitochondria in networks in neurites were significantly shorter, reflecting smaller mitochondria, in cKO mice (*P = 0.048), all relative to controls. f A scheme of mitochondrial network parameters, as analyzed using MiNA. Parameters analyzed in panels b-e are listed in the scheme in parentheses. g Mitochondrial fission properties were measured by examining Drp1 mRNA transcript levels in homogenates of cortex from P1 cKO and control mice (**P = 0.009). h Mitochondrial fusion was measured by examining Mfn2 mRNA levels in homogenates of cortex from P1 cKO and control mice (*P = 0.01). Statistical significance was determined by b–e Kolmogorov–Smirnov test or g, h Unpaired t-test. b–e n = 10 control mice, n = 10 cKO mice; 10–20 cells from each mouse. g n = 12 control mice, n = 15 cKO mice. h n = 13 control mice, n = 14 cKO mice. Values represent means ± SEM.