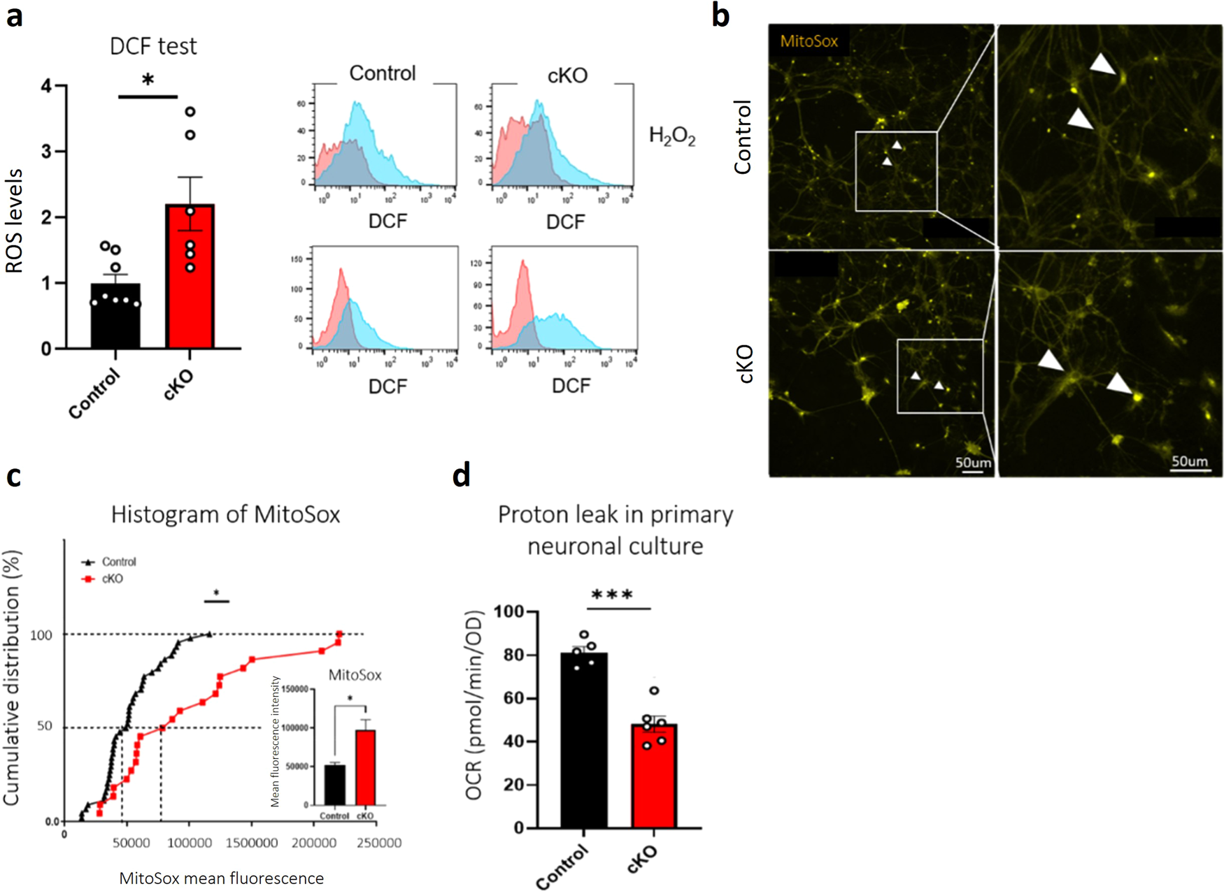
Fig. 4: ROS levels are higher in cKO mice than in controls.
From: Neuronal Gtf2i deletion alters mitochondrial and autophagic properties

Primary cortical cultures from P1 cKO and control mice were seeded and studied at DIV14. a ROS levels were examined by measuring DCF fluorescence by flow cytometry. H2O2 levels served as positive controls (*P = 0.01). b Mitochondrial ROS levels were measured using the MitoSox red reagent, specifically in the soma of excitatory neurons (arrowheads). c cKO mice showed higher ROS levels than did controls, as measured by assessing mean fluorescence intensity (*P = 0.014). d Primary cortical cultures from the cortex of cKO and control P1 mice were seeded on 96-well plates. Proton leak rates were determined at DIV14 using a Seahorse Mito-stress assay following pharmacological modifications and an XF96 analyzer. Results were normalized to cell number using a methylene blue assay according to the manufacturer’s instructions (***P < 0.0001). Statistical significance was determined by a Mann–Whitney test, c Kolmogorov–Smirnov test and d Unpaired t-test. a n = 8 control mice, n = 6 cKO mice, c n = 4 control mice, n = 3 cKO mice; 5–15 cells from each mouse. d n = 5 control mice, n = 6 cKO mice. Values represent means ± SEM.