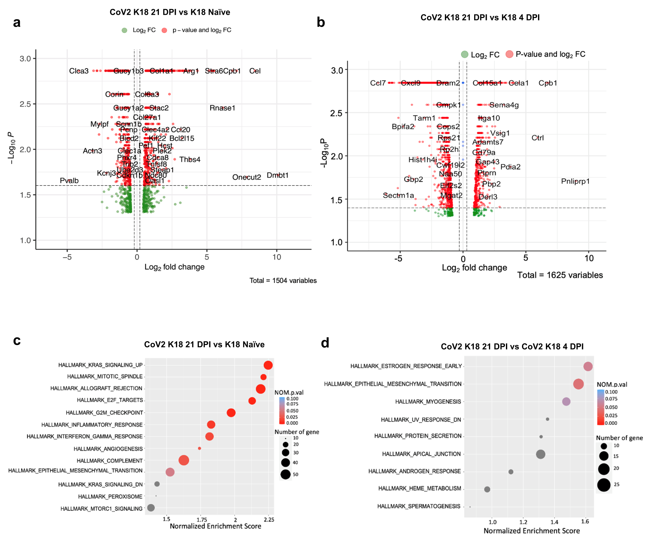
Fig. 2: Transcriptomic analysis of the lungs of K18 mice infected with SARS-CoV-2 at 21 DPI and without infection, and of K18 mice infected with SARS-CoV-2 at 4 DPI.
From: COVID-19 and influenza infections mediate distinct pulmonary cellular and transcriptomic changes

Enhanced volcano plot of differentially expressed genes (DEGs) (a) and pathways (c) between sublethal SARS-CoV-2 dose-infected hACE2-K18 (1 × 104 TCID50) lungs (CoV K18 21 DPI) at 21DPI (n = 3) and K18 Naïve mice. Enhanced volcano plot of DEGs (b) and pathways (d) between sublethal dose SARS-CoV-2 infected K18 lungs at 21DPI (CoV K18 21 DPI) and lethal dose SARS-CoV-2-infected K18 lungs (2 × 105 TCID50) at 4DPI (CoV K18 4 DPI).