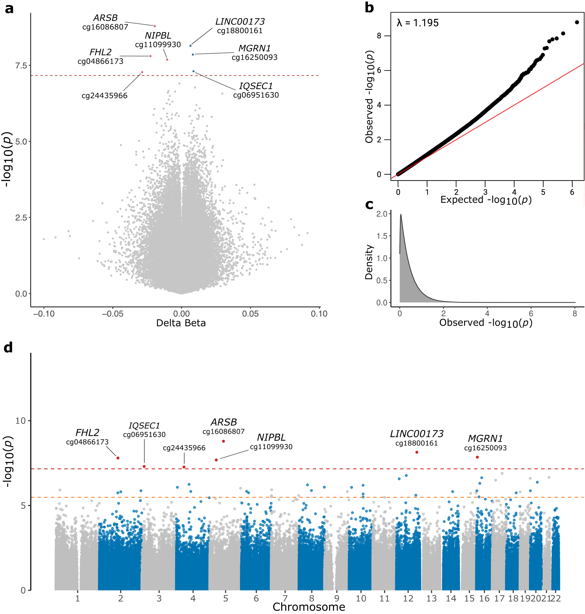
Fig. 1: Volcano plot, QQ-plot, and Manhattan plot of EWAS results.
From: Differential methylation analysis in neuropathologically confirmed dementia with Lewy bodies

Volcano plot (a) showing statistical significance (-log10 p value) and magnitude of change (delta beta, Δβ) of all CpG sites included in the DLB EWAS analysis. Red and blue dots indicate significantly hypomethylated DMPs and hypermethylated sites in DLB cases compared to controls, respectively. The Bonferroni adjusted p value < 0.05 threshold is shown as a red dashed line. QQ-plot (b) showing the p value distribution and inflation (lambda value). Density plot (c) illustrating the observed p value distribution. Manhattan plot (d) showing the p values of the tested probes across the genome. The genome-wide significance threshold (Bonferroni adjusted p value < 0.05) is shown as a red dashed line, while the orange dashed line represents the FDR threshold. Probes surpassing the genome-wide significance are shown as red dots.