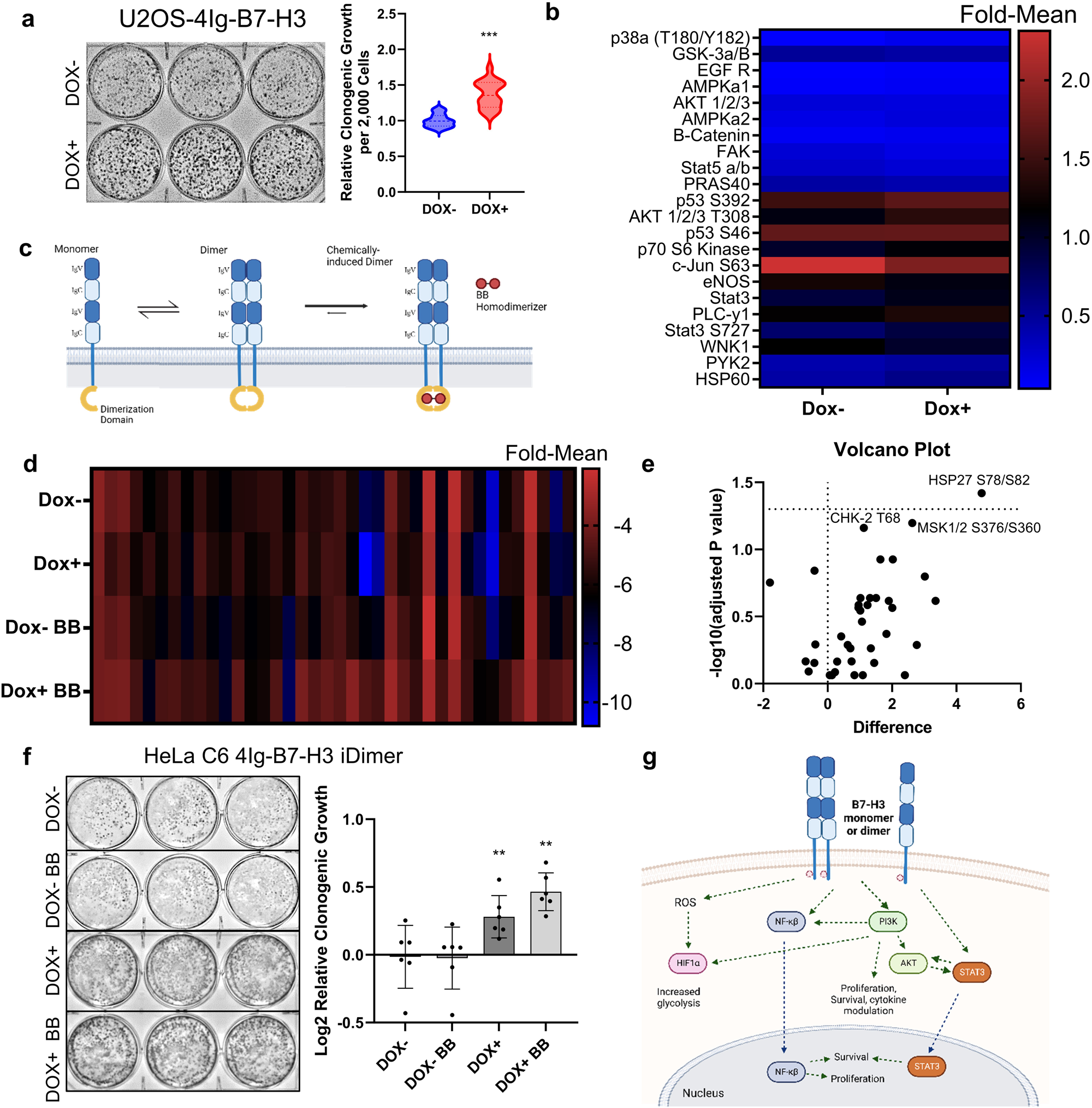
Fig. 6: 4Ig-B7-H3 dimerization drives increased proliferation and activation of tumorigenic signaling pathways.

a 5000 U2OS-4Ig-B7-H3 cells were seeded and treated with or without doxycycline (500 µg/mL) every 3 days for two weeks. Clonogenic growth was quantified using ImageJ and represented in the bar graph (mean ± SD). The experiment was performed in technical triplicate with three biological replicates, ***p < 0.001. b Dox+ and Dox- U2OS-4Ig-B7-H3 cell lysates were used to perform a phospho-kinase array. Densitometry was performed using ImageJ and relative kinase activation was measured for two independent experiments. The heatmap represents the kinase signals with a greater than 2-fold change as measured between the groups. c Diagram representative of the doxycycline-induced 4Ig-B7-H3 expression and chemically induced dimerizer system used for sub-panels D-F. d. 4Ig-B7-H3-DD HeLa cells were seeded at 0.1 ×106 cells/well and treated with or without doxycycline (1 ng/mL) for 48 h, and thereafter treated with BB homo-dimerizer (10 µM) for 30 min. Cell lysates were collected at each state for phospho-kinase array analysis. Densitometry was performed using ImageJ and relative kinase activation was measured for two independent experiments. Log-transformed intensities were measured for two replicate spots on the array and the mean intensity was plotted for each treatment using a heatmap representation of the data. e Volcano plot of kinase array data obtained as previously described in sub-panel D. Log 10 ratios between BB-treatment (DOX + , BB + ) and doxycycline-induced 4Ig-B7-H3 expression (DOX + ). Each dot represents a kinase array substrate, and those above the horizontal dotted line indicate significantly altered levels of phosphorylation (P < 0.05). Dots to the left of the midline of the x-axis represent substrates with decreased phosphorylation, when dimerization is induced compared to expression of 4Ig-B7-H3 alone, and those to the right are substrates with increased phosphorylation with induced dimerization. f 2000 HeLa 4Ig-B7-H3-DD cells were seeded and treated with or without doxycycline (1 ng/mL) for 48 h followed by the addition of 10 µM BB homo-dimerizer. Cells were allowed to grow in a clonogenic fashion for 10 days with a replacement of media and contents (doxycycline or BB) after 4 days. Clonogenic growth was quantified using ImageJ and represented in the bar graph (mean ± SD). The experiment was performed in technical triplicate with three biological replicates, **p < 0.01. g Diagram representative of the tumor intrinsic signaling pathways altered by 4Ig-B7-H3 expression and multimerization.