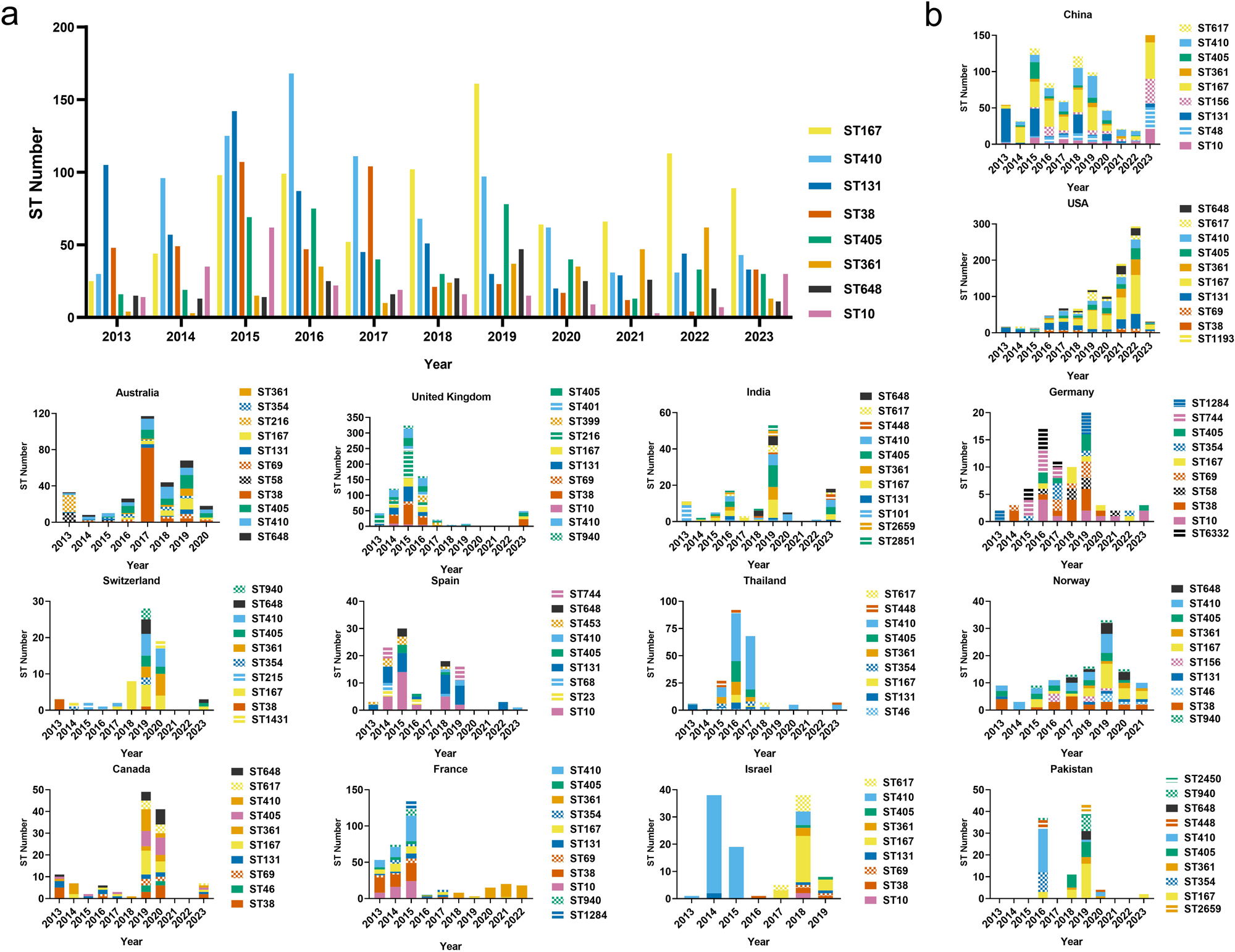
Fig. 3: Frequency of the main Sequence Types (STs) from CRECs.

a The bar graph illustrates the frequency of STs displaying dominant CRECs from 2013 to 2023, specifically focusing on STs with strain numbers over 200. b The provided histogram shows the distribution of STs for the prevailing CRECs in countries with over 100 strains.