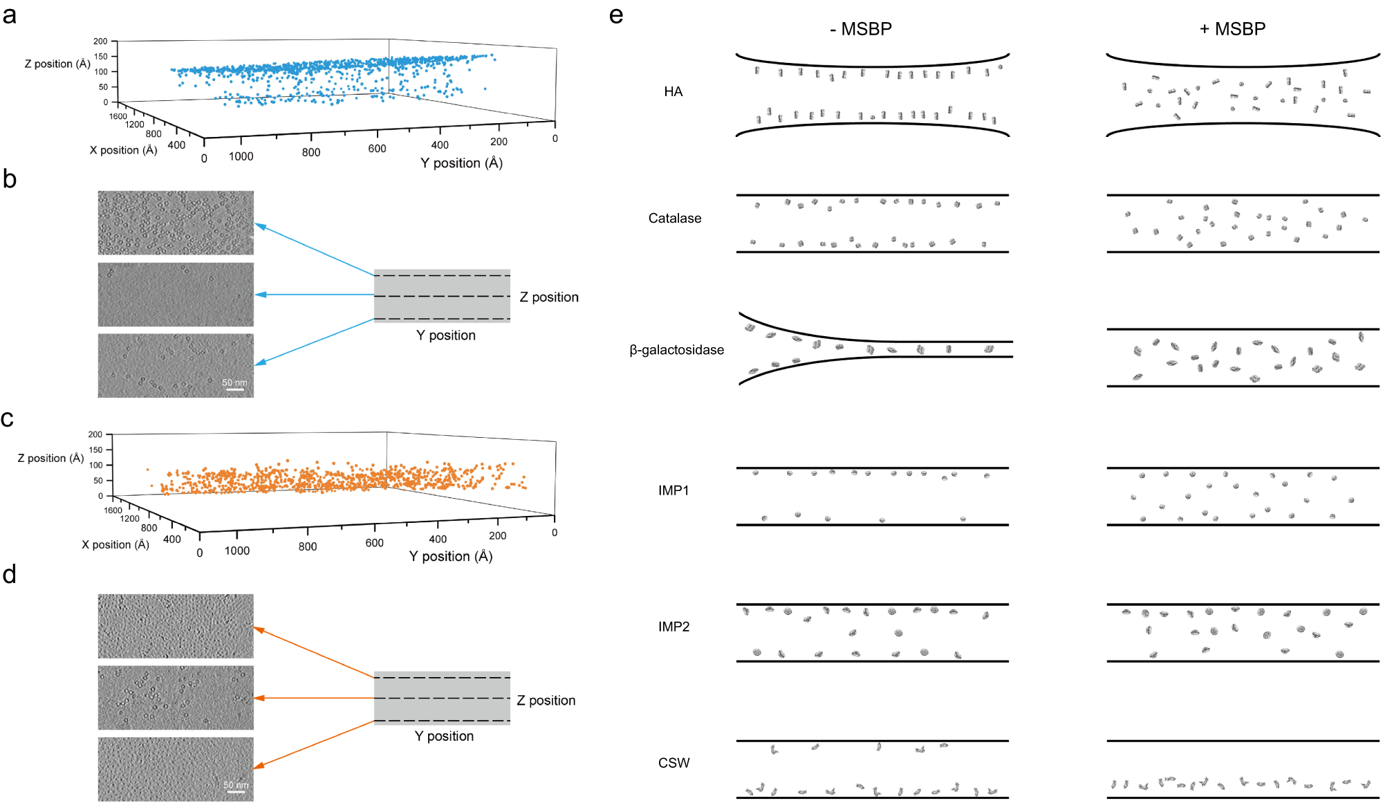
Fig. 3: MSBP improves protein particle distribution in vitreous ice analyzed by cryo-ET.

a Localization of particles from apoferritin without MSBP grid shows most of particles were adsorbed to the top air-water interface. Particles were picked by template matching in Dynamo. b Particle distribution of apoferritin without MSBP in three layers along the Z axis of the tomogram. c Localization of particles from apoferritin with MSBP grid shows more uniform distribution. Particles were picked by template matching in Dynamo. d Particle distribution of apoferritin with MSBP in three layers along the Z axis of the tomogram. Regular arranged small particles are observed in two air-water interfaces. e Particle distribution of investigated proteins in vitreous ice without (left) or with (right) MSBP.