Fig. 3: Conformational selection of DENV2 NS5 in the NS5–hSTAT2 interaction.
From: A conformational selection mechanism of flavivirus NS5 for species-specific STAT2 inhibition

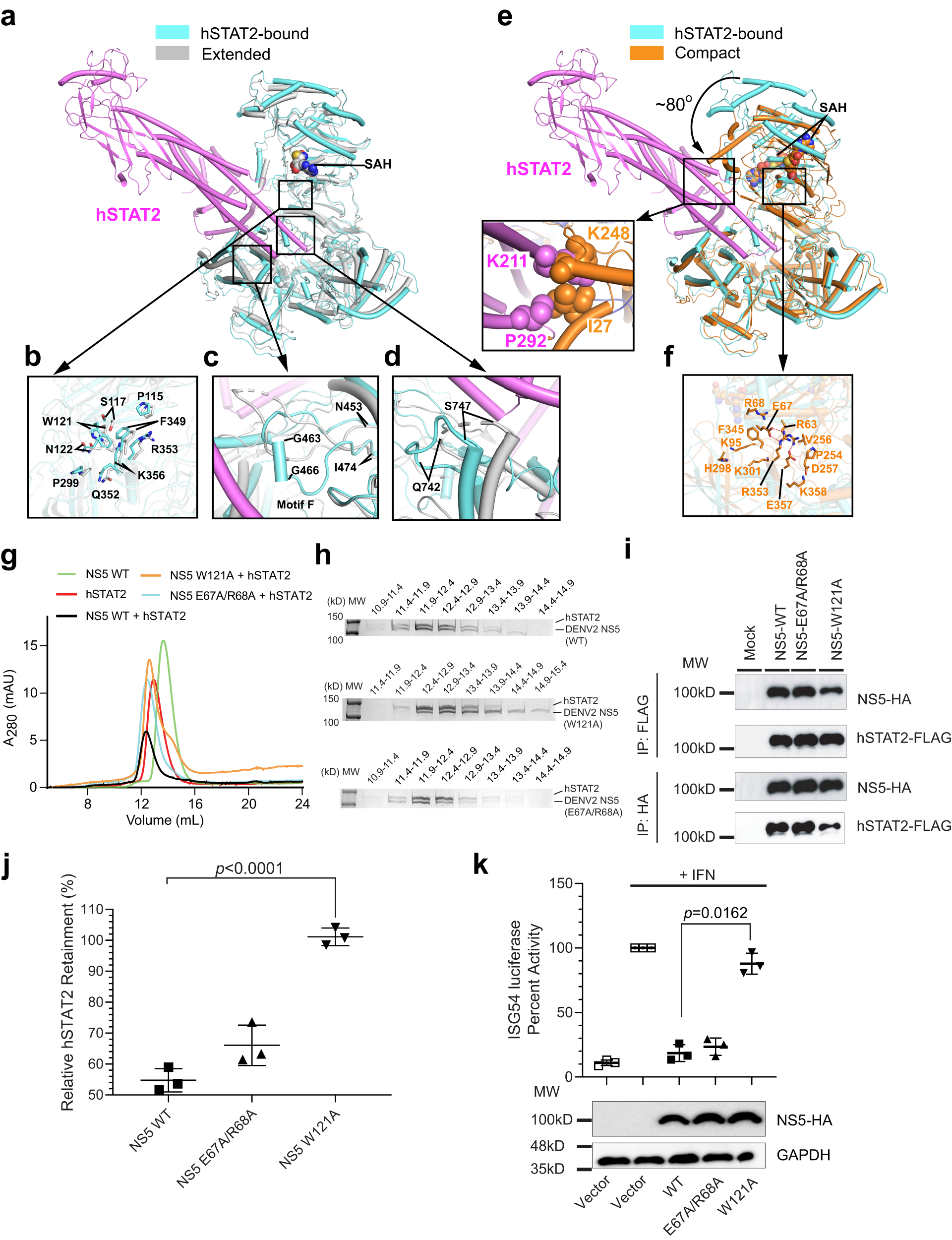
a Structural superposition between hSTAT2-bound DENV2 NS5 and the extended conformation of its free form (PDB 6KR2). b Close-up view of the residues involved in the MTase–RdRP domain interaction in the extended conformation of free DENV2 NS5 and hSTAT2-bound DENV2 NS5. c, d Close-up view of the regions that show structural difference between the extended form of free and hSTAT2-bound DENV2 NS5. e Structural superposition between hSTAT2-bound DENV2 NS5 and the compact conformation of its free form (PDB 6KR3), with steric clash between hSTAT2 CCD and the compact form of free DENV2 NS5 shown in expanded view. f Close-up view of the residues involved in the MTase–RdRP domain interaction in the compact conformation of free DENV2 NS5. g Size-exclusion chromatography analysis of the interaction between hSTAT2 and DENV2 NS5, WT or mutant, using the elution profiles of apo hSTAT2 and DENV2 NS5 proteins as control. h SDS-PAGE analysis of the chromatography fractions derived from (g). i Co-IP analysis showing the interaction between WT or mutant NS5 and hSTAT2. Immunoblot analysis of the IP was performed using antibodies against FLAG (top) and (HA). j Relative protein retainment of hSTAT2 co-transfected without or with 800 ng of DENV2 NS5 plasmid, analyzed using the result of immunoblot analysis of 293 T cells transfected with indicated plasmids encoding WT or mutant NS5-HAs at increasing amounts. k ISG54 reporter assay performed in triplicate in 293 T cells transfected with the plasmids encoding ISG54 promoter firefly luciferase reporter, Renilla luciferase (for normalization), and DENV2 NS5-HA (wild type or mutant). Data are mean ± s.d. (n = 3 independent transfections). Statistical analysis used two-tailed Student’s t-test.