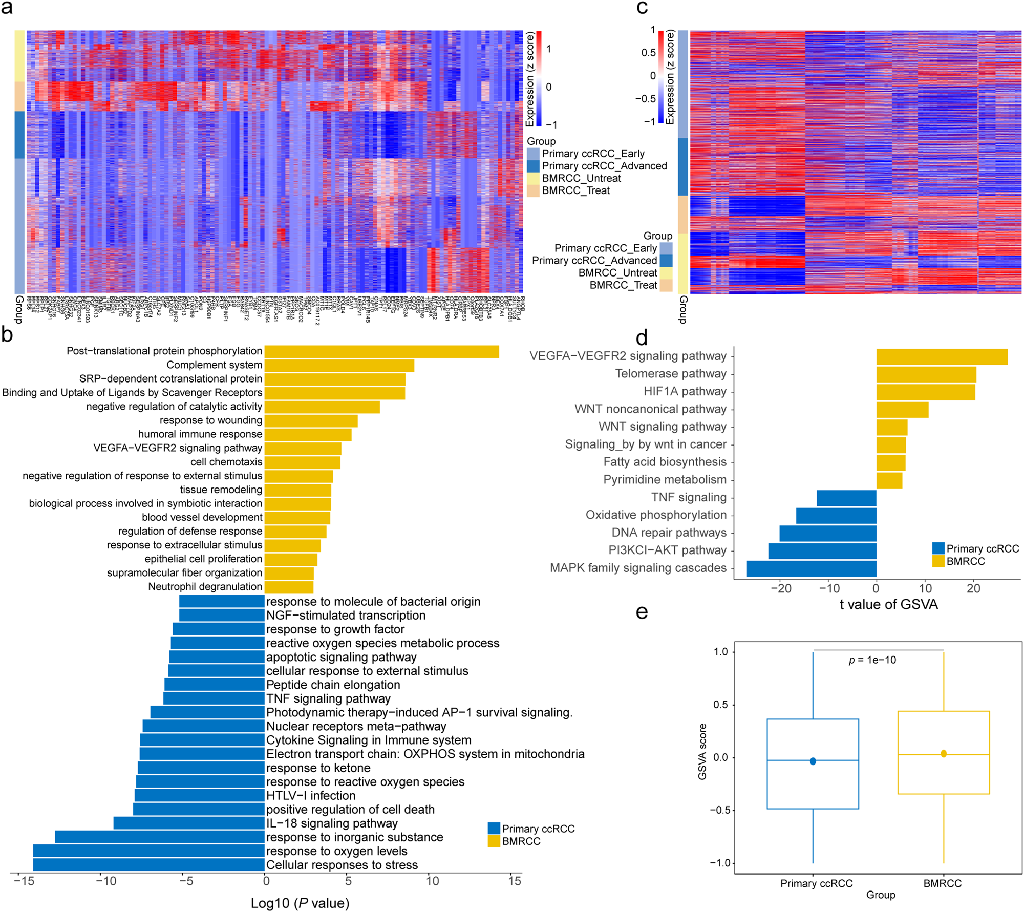
Fig. 2: Cancer cell profiles in the primary ccRCC and BMRCC.
From: Single-cell profiling of the microenvironment in human bone metastatic renal cell carcinoma

a Heatmap showing the differentially expressed genes between primary ccRCC and BMRCCs. The single cells are ordered by their tissue origins marked by the legend column on the left. Color from red to blue indicates a high to low gene expression. b Bar plot showing functional enrichment of genes highly expressed in the primary ccRCC or BMRCC. The yellow columns indicate BMRCC group. The blue columns indicate primary ccRCC group. c Heatmap showing the copy number variations score of genes located in the chromosome 8. The cells are ordered by their tissue origins marked by the legend column on the left. Color from red to blue indicates a high to low gene expression. d Bar plot showing the enriched pathways of genes located on the chr8 amplified region by GSVA. The yellow columns indicate BMRCC group. The blue columns indicate primary ccRCC group. The x-axis showed t values calculated by limma regression. e Comparison of GSVA scores of the WNT signaling pathway between the primary ccRCC and BMRCC. Yellow columns indicate BMRCC group, blue columns indicate primary ccRCC group. Centre line indicates median, box represents first and third quantiles, and whiskers indicate maximum and minimum values. P value was calculated by Student’s t test, n = 11132 biologically independent cells. Effect size of Cohen’s d: 0.135.