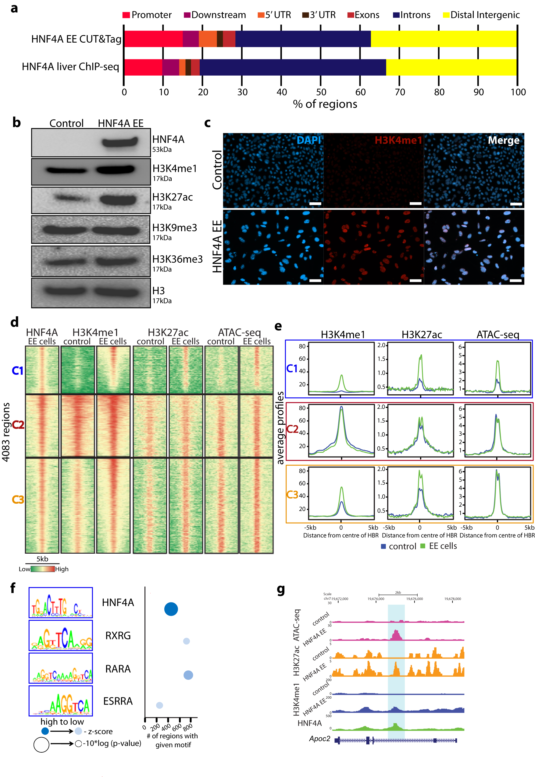
Fig. 4: HNF4A regulates H3K4me1 levels in mouse fibroblast cells.
From: HNF4A guides the MLL4 complex to establish and maintain H3K4me1 at gene regulatory elements

a Bar graph showing breakdown of where HNF4A binds genomically in 3T3 cells expressing HNF4A (CUT&Tag) compared to binding in adult mouse liver (ChIP-seq). b Western blot showing HNF4A, H3K4me1, H3K27ac, H3K9me3, H3K36me3 in control and HNF4A EE 3T3 cells with total H3 as a loading control. c Fluorescent images confirming increased level of H3K4me1 (red) in HNF4A EE cells compared to control. DAPI staining (blue) captures each nucleus. Scale bar represents 50 µm. d Heatmaps showing all significant HNF4A bound regions from CUT&Tag and patterning of H3K4me1, H3K27ac and accessibility (ATAC-seq) in control and EE cells. Clusters (C1, C2 and C3) showing patterns fall into 3 categories. C1 represents the 942 regions that were newly activated with ectopic HNF4A expression. e Average profile plots for H3K4me1, H3K27ac and ATAC-seq for each cluster (C1-C3) for control (blue) and EE cells (green). f All non-redundant motifs identified in the newly activated C1 regions and plotted according to z-score, p-value and number of regions with the given motif. g Apoc2 gene shows changes in H3K4me1, H3K27ac and accessibility (ATAC-seq) with HNF4A expression in 3T3 cells. HNF4A bound region is highlighted.