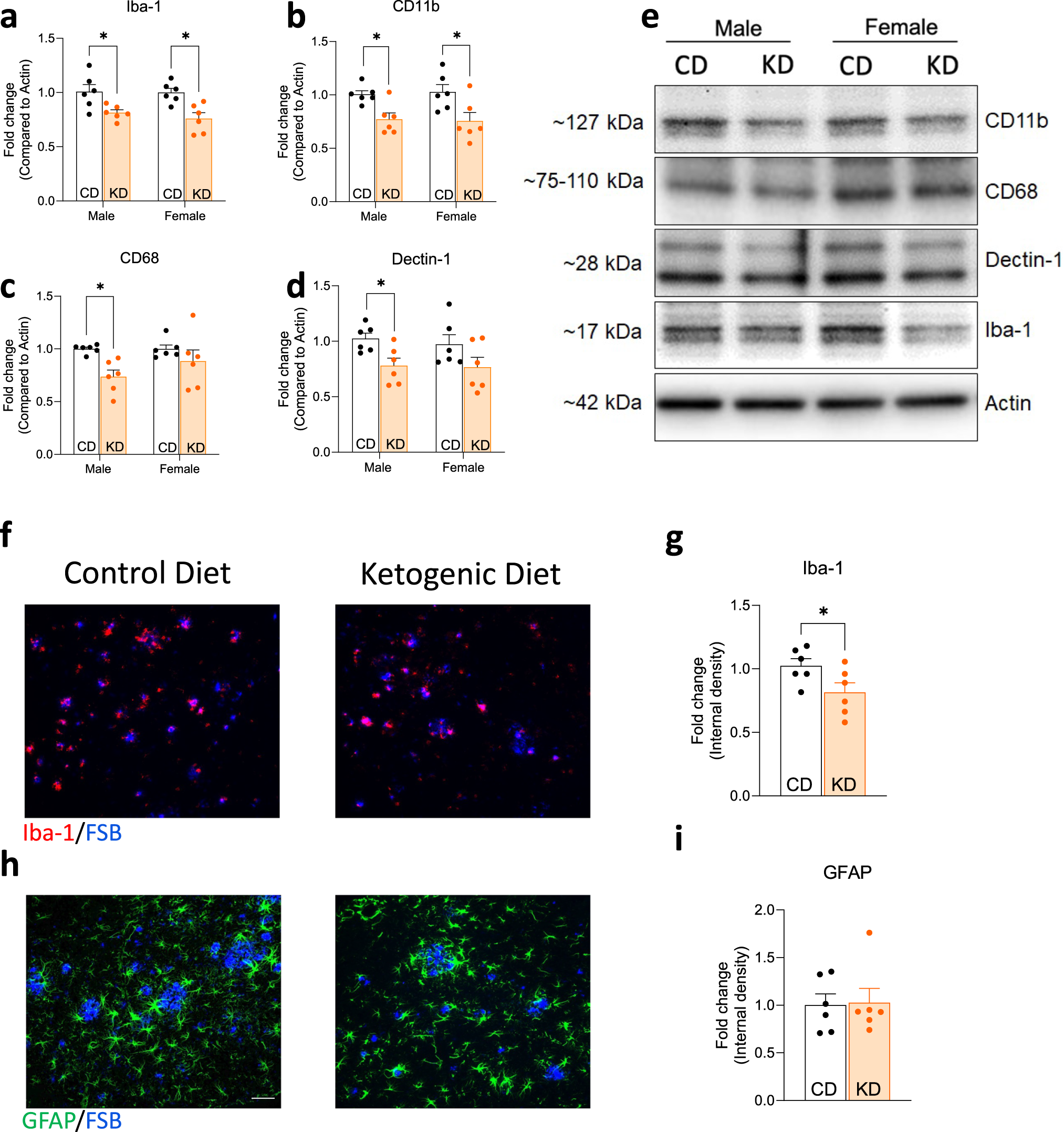
Fig. 4: Ketogenic diet reduces microglial activation in APP/PS1 mice.

a–d Relative protein level of CD11b, CD68, Dectin-1, and Iba-1 (n = 6). e Representative immunoblot of microglial activation proteins. h Representative images of astrocytes labeled by GFAP immunostaining in the CA1 area of the hippocampus of APP/PS1 mice. i Quantification of GFAP internal density (n = 3 male and 3 female). f Representative images of microglia labeled by Iba1 immunostaining in the CA1 area of the hippocampus of APP/PS1 mice. g Quantification of Iba1 internal density (n = 3 male and 3 female). Data are presented as mean ± SEM *p < 0.05, **p < 0.01, n = 6. Two-way ANOVA tests show significant differences between diet treatment in Iba-1 F(1,20) = 16.60, p < 0.001; CD11b F(1,20) = 11.64, p = 0.003; CD68 F(1,20) = 8.563, p = 0.008; and Dectin-1 F(1,20) = 7.619, p = 0.012. Data for immunostaining experiments are presented as mean ± SEM *p < 0.05, unpaired t-test.