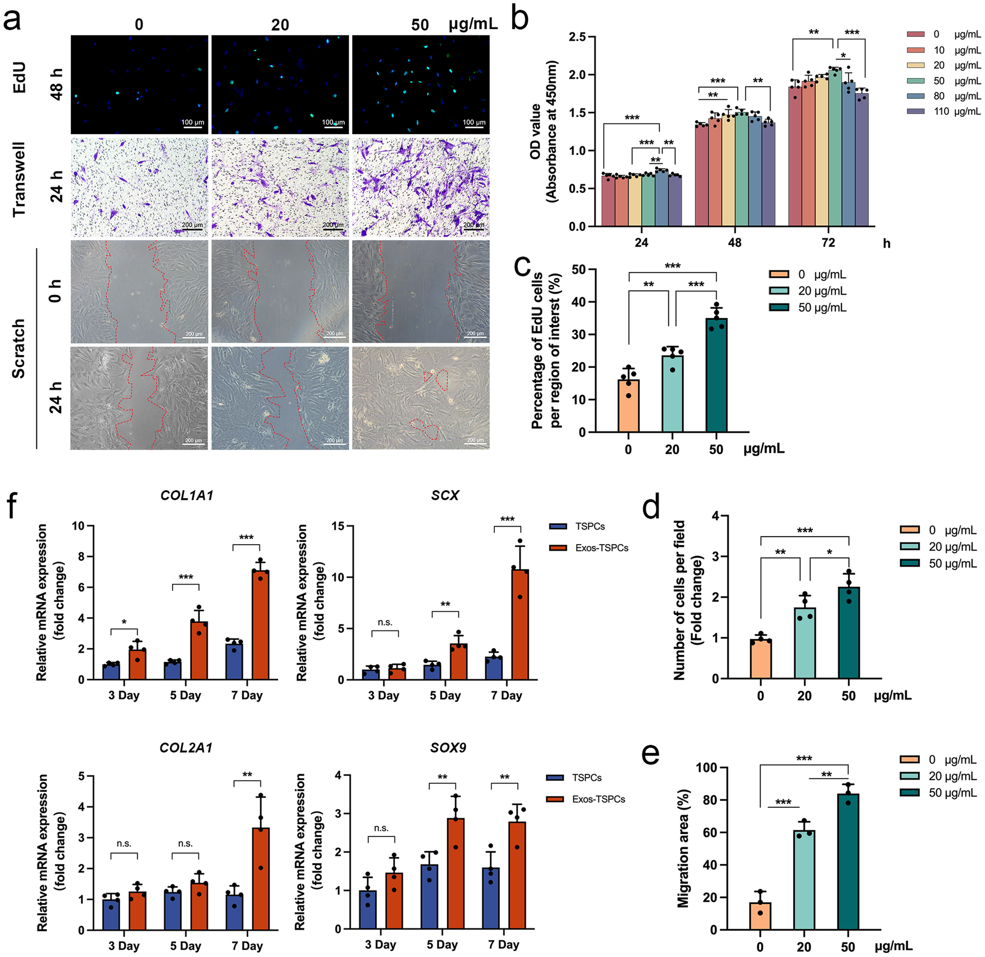
Fig. 2: Effects of platelet-rich plasma-derived exosomes (PRP-Exos) on biological characteristics of tendon stem/progenitor cells (TSPCs).

a The effects of PRP-Exos on TSPCs proliferation and migration were evaluated by 5-ethynyl-2’-deoxyuridine (EdU) staining, Transwell and Scratch wound healing. Scale bar = 100 μm and 200 μm. b The effects of PRP-Exos on TSPCs proliferation were analyzed by cell counting kit-8 (CCK-8) assay (n = 5). c–e Statistical analysis results of EdU staining (n = 5), Transwell (n = 4) and Scratch wound healing (n = 3). f Quantitative real-time polymerase chain reaction (qRT-PCR) showed that TSPCs and PRP-Exos-stimulated TSPCs (Exos-TSPCs) mRNA expression levels of COL1A1, SCX, COL2A1, and SOX9 at 3, 5, and 7 days (Each group, n = 4). n.s.P > 0.05, *P < 0.05, **P < 0.01, ***P < 0.001. All the error bars above denote standard deviation. One-way analysis of variance with Tukey’s multiple-comparison test in (b–e) and two-tailed unpaired Student’s t test in (f).