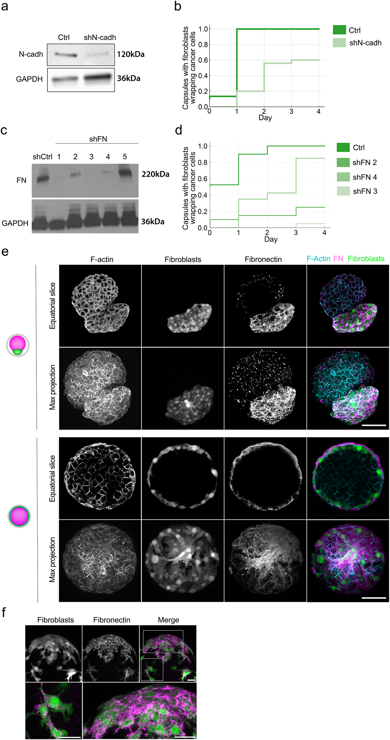
Fig. 3: Cell–cell and cell–matrix adhesions are required for fibroblast spreading.

a Western blot showing N-cadherin expression level in Control fibroblasts (Ctrl, transfected with scrambled shRNA) and fibroblast depleted from N-cadherin (shN-cadh). GAPDH is used as a loading control. b Frequency of capsules in which fibroblasts enveloped cancer cells. Capsules contain cancer cells with control or N-cadherin-depleted fibroblasts. t = 0 corresponds to the confluent stage. n ≥ 30 capsules per condition. c. Western blot showing Fibronectin expression level in Control fibroblasts (shCtrl, transfected with scrambled shRNA) and fibroblast depleted from fibronectin (shFN) using five different shRNA probes. GAPDH is used as a loading control. d Frequency of capsules in which fibroblasts enveloped cancer cells. Capsules contain fibroblasts showing different degrees of fibronectin depletion. t = 0 corresponds to the confluent stage. n = 40 capsules. e Confocal images of co-culture at day 5, which corresponds to the early stage, before confluency (two upper rows) and 10 days, which corresponds to the final stage with fully spread fibroblasts (two bottom rows). Both cell types are labeled with phalloidin (F-actin, red), fibroblasts express GFP (green), fibronectin is labeled with antibodies (magenta). Scale bar: 100 μm. f Confocal images of co-culture at the onset of fibroblasts spreading. Fibroblasts expressed GFP (green), cancer cells are unstained, and fibronectin is labeled with antibodies (magenta). Insets, higher magnification of boxed regions. Scale bars: 20 μm.