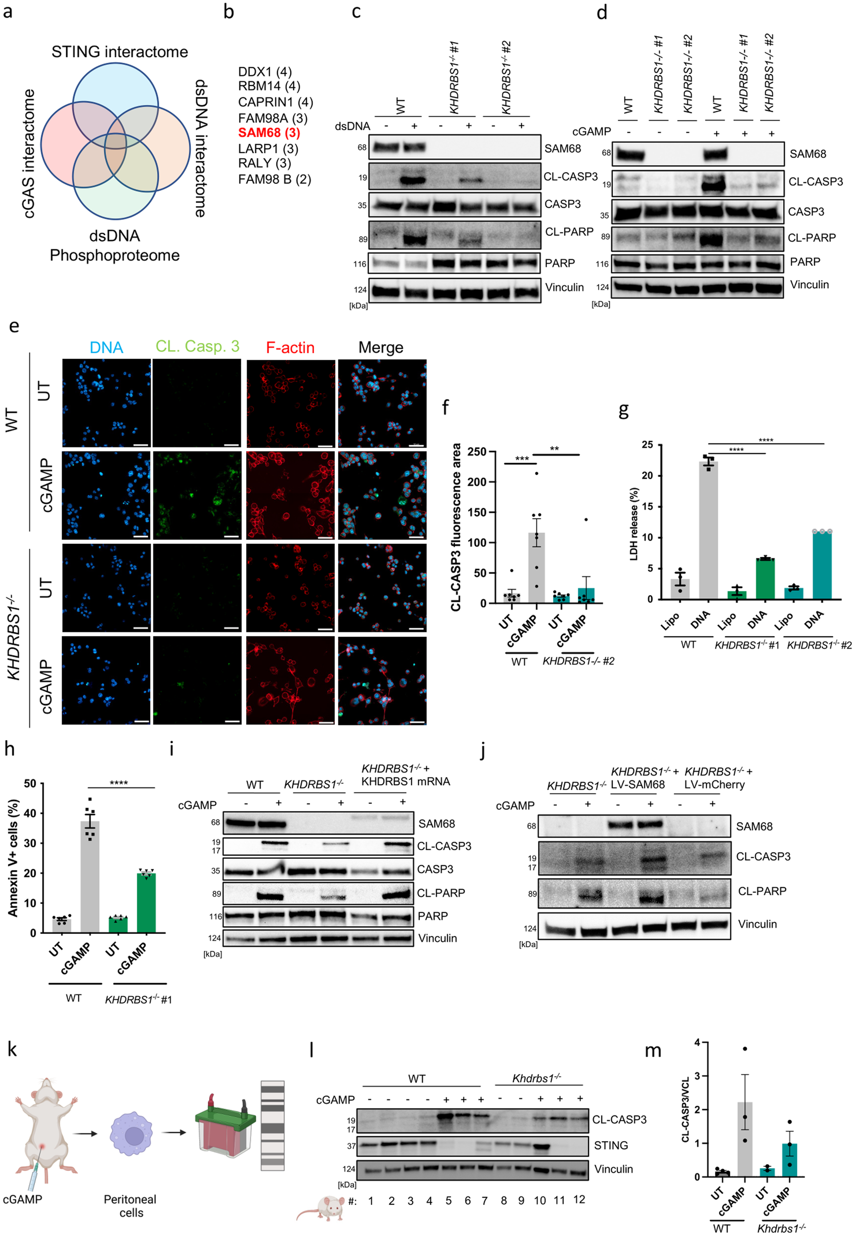
Fig. 3: SAM68/KHDRBS1 is essential for induction of apoptosis downstream of STING.
From: SAM68 directs STING signaling to apoptosis in macrophages

a Venn diagrams illustrating data sets included in the screen and selection criteria. b Proteins fulfilling the selection criteria. number in brackets, indicate the number of data sets in which the individual proteins were identified. c, d WT and KHDRBS1−/− (SAM68) PMA-THP1 cells (two different clones) were treated with dsDNA (4 μg.mL−1) or cGAMP (100μg.mL−1) for 5 h, and lysates were immunoblotted for the indicated proteins. (n = 3). CL cleaved. e WT and KHDRBS1−/− PMA-THP1 cells were treated with cGAMP (100 μg.mL−1) for 5 h, fixed, and were stained for cleaved caspase 3 (CL-CASP3) and visualized by confocal microscopy (n = 2). Scale bars, 50 μm. f Quantification of data from panel e. Pixel density from the CL-CASP3 staining was evaluated using ImageJ software. The data are represented as total CL-CASP3 immunofluorescent area. Data are the means ± SEM of two independent experiments. g WT and KHDRBS1−/− PMA-THP1 cells were stimulated with dsDNA (4 μg.mL−1) for 9 h. Levels of cell death were evaluated by LDH release assay. Data are the means ± SEM of one representative experiment performed in biological triplicates. Experiment has been repeated twice with a similar trend. h WT and KHDRBS1−/− THP1 cells were stimulated with cGAMP (100 μg.mL−1) for 18 h. Levels of apoptosis were evaluated by annexin V staining and flow cytometry. Data are the means ± SEM of two experiments performed in biological triplicates. i KHDRBS1−/− (SAM68) THP1 cells were transfected with mRNA encoding SAM68 and subjected to PMA-differentiation in parallel with WT and KHDRBS1−/− THP1 cells. The cells were stimulated with cGAMP (100 μg.mL−1) for 5 h, and evaluated for the specific proteins by immune blotting. (n = 2). CL cleaved. j KHDRBS1−/− (SAM68) THP1 cells were transduced with a lentivirus encoding for SAM68 and subjected to PMA-differentiation. Cells were stimulated with cGAMP (100 μg.mL−1) for 5 h, and evaluated for the specific proteins by immunoblotting. (n = 2). CL cleaved. k Schematic representation of the work layout. Animals were injected intraperitoneally with 2’3’-cGAM(PS)2 (Rp/Sp) (125 μg/mouse). Following cGAMP administration (8 h), peritoneal cells were collected and subjected to immunoblotting. Each line represents an individual animal. This figure was created using BioRender.com. l Peritoneal cells from cGAMP-injected animals were resolved on SDS-PAGE and subjected to immunoblotting. Each line represents an individual animal. m Quantification of CL-CASP3 protein levels presented in l. Statistical analysis of the data in f–h was performed using a two-tailed one-way ANOVA followed by Sidak’s multiple comparison test. Vertical stacks of bands are not derived from the same membrane in c, d, i, j and l.